アレフに今も続く違法行為と麻原次男・家族の教団裏支配疑惑
(2025年3月16日)
はじめにーー麻原次男の裏支配下にあるというアレフの疑惑解明こそ急務
地下鉄サリン事件から30年の節目にあたる今年・2025年は、過去の一連のオウム事件への関心が一段と高まっています。
ひかりの輪でも、発足以来約18年にわたって、同様の事件が二度と起こらないよう、オウム事件の反省と教訓をまとめ、インターネットや書籍、マスメディア、トークイベント等を通じて、広く公表し続けてきました(そして、オウム事件被害者の皆様への賠償金のお支払いに努めさせていただいてきました)。
しかし、いま最も関心を持つべき重要な課題とは、「過去」のオウム事件以上に、「現在」進行形のオウム問題、つまり、
●アレフ(旧オウム真理教)が、オウム事件被害者への賠償契約を履行せず、賠償金の支払いを拒否した上に、国への資産の報告義務を果たさず(団体規制法違反)、資産を隠してその強制回収を妨げた結果(強制執行妨害罪の疑い)、事件被害者が「現在も」放置されていること、
●アレフが、正体を隠しながら、「オウム事件はオウム以外の者による陰謀」という陰謀論を説く等の詐欺的な勧誘を行って、若者等を入信させ、脅迫して脱会を妨害し、新たな被害者を「現在も」生み出していること(旧統一教会と同じく、民事上の不法行為にあたる違法な勧誘、詐欺罪・特定商取引法違反の疑い)
だと思います。
そして、こうしたアレフの反社会的な強硬路線を主導しているのが、実は「麻原の次男」であると主張する告発が、匿名ながら元アレフ幹部と称する者によって、昨年(2024年)10月以降、断続的にネット上で公表されています(次男は2025年で31歳)。
なお、その前提として、麻原・オウム真理教の教義においては、麻原の家族は全ての信者の上に位置付けられ、特に麻原に後継者とされた麻原の次男は絶対的な権力を有していることや、以前から麻原の家族が正式には教団に在籍せず、教団を裏から支配してきた長い経緯があります。
今回の告発は、具体的には、ネットで以下のようになされました。
・今のアレフの真実です。公表してもらえませんか?(元アレフ代表・野田成人氏のブログに投稿された告発)
・次男とされる男性が「グルの意思というか私の意思」と語っている音声
・元幹部が語る松本璽暉氏とアレフの闇(カルトリークス)
この告発をしている元アレフ幹部と称する者は、次のように述べています。
現在教団は再発防止処分によって施設の使用及び贈与を受けることが禁止されていますが、この処分が出されたのは、教団に義務付けられている公安調査庁に対する報告を、松本氏(※麻原の次男のこと)が提出させないように幹部達に圧をかけ続けていることが原因です。
幹部の何名かは、再発防止処分がかかってしまえば教団に未来が無いことがわかっていましたので、報告を提出しないことについて反対しましたが、反対した人は松本氏のパワハラで処分され、誰も反対できない状況が作られました。結果的に教団はまともに活動ができなくなり、それによって既に何名もの出家信者が教団に失望して脱会したと聞いています。
在家信者もこの再発防止処分によって現在ほとんど活動ができなくなっていますが、そのようなことは松本氏には全く見えていないようです。
また、このような教団の強硬路線を決定したのは麻原の次男であるにもかかわらず、なぜ公安調査庁が次男への調査を行わないのか、以下の通り疑問視しています。
公安調査庁は定期的に教団施設に対する立入検査は行っていますが、松本氏の自宅や彼の具体的な関与についてはほとんど調査されていません。松本氏は教団の実質的なリーダーであるにもかかわらず、その存在が隠されているため、調査が不十分なままです。
彼は教団名簿に名前を載せておらず、公式には教団の一員ではないとされています。しかし、実際には教団の意思決定において99%もの影響力を持つ存在であり、事実上の最高幹部です。すべての重要事項は彼の指示によって動かされています。このような状況が放置されていることは、教団の問題を解決する上で大きな障害となっています。なぜ公安調査庁は松本氏の自宅に立ち入りを行わないのか、とても疑問です。
この告発は、これまでの麻原家族の教団の裏支配の経緯を踏まえるならば現実味があり、この告発通りであれば、アレフがオウム事件被害者への賠償金の支払いを拒否している原因として、次男の関与が強く推測されることになります。公安調査庁への報告をしなくなったのは、教団資産の報告を回避することによって、賠償金が強制的に回収される事態を防ぐ意図があるからだと考えられているからです(公安調査庁は「賠償逃れのための資産隠し」だと指摘しています)。
なお、アレフの違法行為は、被害者賠償の拒否、資産隠し、強制回収の妨害だけでなく、正体を隠して陰謀論を説く詐欺的な布教活動、脅迫による脱会の妨害などもありますが、これらにも、信者に対する絶対的権力を有する次男の関与があることが強く推認されることになります。
ひかりの輪は、アレフに被害者賠償を行わせ、詐欺的な布教活動や脱会妨害をやめさせ、現在進行形のオウム問題の解決を図るためにも、アレフの疑惑を解明していくことが急務だと考えています。そこで、関係当局やマスメディアをはじめとする多くの皆様(すでに一部メディアでは報道が始まっています:記事1、記事2)が、その疑惑を解明される際の一助となるよう、このたび、以下に参考情報を提供させていただきます。
※麻原の家族には、妻と、長女・次女・三女・四女・長男・次男がいます。以下では、それぞれの人物を、基本的に、前記のように表記します。また、その全員または一部の複数の人物を表すときは「麻原家族」と表記します。
※本来、公安調査庁に対して行わなければならない教団構成員としての報告を行っていないにもかかわらず、実質的に教団を支配することを、教団を裏から支配するという意味で「裏支配」と記述します。
--------------------------------------------------------------------------------------------
目 次
はじめにーー麻原次男の裏支配下にあるというアレフの疑惑解明こそ急務
第1,麻原家族・長男・次男の神格化の始まり:1996年~1999年
1,1995年3月:麻原が自分の子供たちを「皇子(こうし)」と呼称させ、全ての弟子の上に位置づけ、神格化を始める
2,1995年末~1996年:麻原が長男・次男を自分の身代わりとし、教団運営の中心に据え、後継教祖に指名するメッセージを獄中から出す
3,1996~1999年:教団は、麻原の(当時幼少の)長男・次男を神格化し、崇拝対象にしていった
4,1999年末:教団への社会からの激しい批判や新たな法的規制の導入を受けるなどして、教団幹部が記者会見で被害者賠償の支払いを表明(続く2000年2月にオウム真理教から改名したアレフが発足)
第2,麻原家族が家族内の争いで一時的にアレフを離脱した経緯:2000年~2003年
5,2000年1月:長女と、三女・次女との間で、長男・次男の養育権を巡った争い「旭村事件」が発生し、三女・次女は身柄拘束され(2月19日)、長男・次男は児童相談所に収容され、麻原家族の教団統治が一時的に和らぐ中で、2000年2月4日にオウム教団はアレフに改名し、教祖・教団の一連のオウム事件への関与を公式に認め、同7月にオウム事件の賠償契約を締結した
6,2000年7月:アレフはオウム真理教破産財団と賠償契約を締結した
7,2002年10月:麻原の妻が刑務所から出所した
第3,麻原家族の裏支配の開始と麻原回帰への転換:2003年~2013年
8,2003年3月頃:麻原家族がアレフ教団の裏支配を開始し、それまで上祐らが進めていたオウム事件の反省に基づく一連の教団改革を妨げ、麻原への絶対的な帰依に教団を回帰させた
9,2007年3月:上祐らがアレフを脱会、5月にひかりの輪として独立
10,2008年前後:麻原家族によるアレフ教団の裏支配が続く中で、教団は今後の賠償に消極的となり、必要な賠償契約の更改に応じず、被害者団体(オウム真理教犯罪被害者支援機構)に直接支払うことをやめたため、被害者団体は、2012年3月5日に東京簡裁に民事調停を申し立てた
第4,麻原次男の教祖化をめぐる家族内の対立:2014~2015年
11,2014年初頭(または2013年末):麻原の妻・次男・最高幹部の二ノ宮耕一らが、次男の教団復帰・二代目教祖就任の動きを始めたことに対し、三女・次女・長男が反対して、教団内の幹部信者に働きかけ始めた。麻原家族内の対立が表面化した
12,2014年1月19日と2月13日:次女・三女・長男が連名で、次男を教団に復帰させないよう求めて、教団幹部らに同日付の手紙を発送した
13,2014年9月20日:長男が、アレフ教団に対して、自らの誕生祝いや写真の使用等をしないよう同日付の抗議文を送付した
14,2014年9月24日:二ノ宮が、次男復帰に反対する三女らを「悪魔」呼ばわりし批判
15,2014年9月27日:アレフ教団は、長男と次男を麻原の「王権」の継承者と位置付けて、両名が教団に復帰するよう祈願する行事を(上記の長男からの中止要請を無視して強行)開催。翌月(10月)も引き続き開催した
16,2014年10月25日:長男が、自身を勝手に教祖化する教団に対して、自らの氏名・写真の使用差し止めや損害賠償を求めて提訴。しかし、教団は行事を継続
17,2015年3月、三女が自著で、麻原の妻・次男・アレフ教団の問題を暴露
第5,次男神格化の継続と賠償拒絶・資産隠し:2015年~2025年
18,上記の経緯を経た後も、アレフでは近年まで、次男の神格化の行事(「アクショーブヤの日」=次男の誕生日を祝う生誕祭)が継続
19,2018年2月:被害者団体が、アレフを相手どって、賠償支払いを求める訴訟を起こす。同年7月に麻原ら13名のオウム事件の死刑囚の死刑執行がなされる。この前後から、「第二のグル」としての次男教団復活の気運が高まる。この年(2018年)以降、アレフは、いかなる名目でも賠償金の支払いをしなくなり、2020年ごろから、資産隠しを始め、2022年に、それが極大化するに至る
20,2020年3月:長男が自らを教祖化しないようアレフを訴えた訴訟で、アレフが敗訴し、2022年までに確定した
21,2023年3月:アレフは、公安調査庁に資産等を報告しないため、寄付の受領と教団施設の使用を禁止する再発防止処分が科され、以降、半年毎に処分が繰り返された(現在は4回目の再発防止処分が継続中)。同時に、ひかりの輪は、毎月の賠償支払い額を倍増させて今日に至る
22,2024年10月:匿名の元アレフ幹部信者による、次男のパワハラ的独裁支配の告発がなされた
第6,アレフの様々な違法行為と、麻原家族の関与が推認されること
1,オウム(アレフ)の教義から見て、被害者を生む不法行為・犯罪行為は、麻原家族の関与がなければできないこと
2,アレフ教団の違法・不法行為・犯罪行為の全体像
(1)正体隠し&陰謀論による洗脳的な教化・布教活動と、脅迫による脱会の妨害
①これは民法上の不法行為であり、法人の過剰寄付勧誘を規制する新法の行政処分の対象である
②アレフとの正体を隠した覆面ヨーガ教室のための不動産物件の賃貸契約は、物件詐欺罪として繰り返し摘発されてきた。
③特定商取引法違反にあたる(事業者名の告知義務違反)
④行政・警察の不作為:詐欺罪での立件がなされていない(物件詐欺ではなく金銭の詐欺の問題)
⑤脱会の妨害は、団体規制法の入会勧誘禁止処分の理由となる
⑥陰謀論や事件の正当化による教化活動も、入会勧誘禁止処分の理由となる
(2)事件の賠償をせず、強制執行を免れるため、国に教団資産を報告しない
①被害者団体と締結した賠償契約を履行しないという民事上の不法行為
②団体規制法で法的に義務付けられた教団資産の公安調査庁への報告義務を果たさない団体規制法違反
③強制執行妨害罪の疑いと行政警察の不作為の問題
(3)著作権侵害の疑惑
3,重要な視点ーー急がれる被害拡大の防止
(1)麻原家族・次男の関与がなければ信者は重大な違法行為は実行できない
(2)旧統一教会に比較して大きく遅れるアレフの被害救済
(3)公安調査庁・国のアレフに対する取り組みの具体的な不足点
---------------------------------------------------------------------------------------------
第1,麻原家族・長男・次男の神格化の始まり:1996年~1999年
1,1995年3月:麻原が自分の子供たちを「皇子(こうし)」と呼称させ、全ての弟子の上に位置づけ、神格化を始める
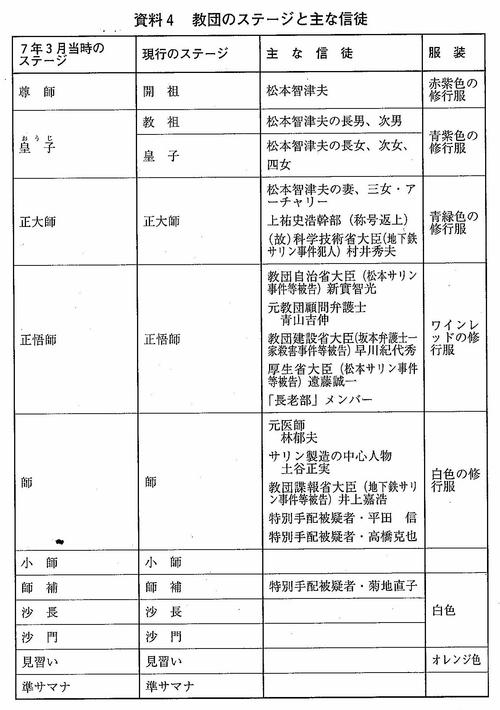
地下鉄サリン事件の直前である1995年3月17日、麻原は自分の子供たち(長女・次女・三女・四女・長男・次男)に「皇子(こうし)」という呼称を与え、全ての弟子たちの上に位置づけ、神格化を始めました。それは、「皇子を全てのサマナより上のステージに置く」という趣旨の「尊師通達」として、当時の教団内に通達されました。
●参考資料①
団体規制法の解説書『オウム真理教の実態と「無差別大量殺人行為を行った団体の規制に関する法律」の解説』(治安制度研究会編著・立花書房・2000年6月15日発行)43ページにも、教団の位階制度は、麻原(松本智津夫)を開祖、麻原の長男・次男を「教祖」とし、麻原の子供を「皇子(こうし)」と呼んで、全ての出家信者(サマナ)の上に置き、その次に(皇子)ではない正大師(石井久子・松本知子・上祐史浩・村井秀夫)、そして、正悟師(野田成人・村岡達子・杉浦茂・杉浦実・二ノ宮耕一など)という順列になっていることが記載されています(以下の図)。
(※なお、以下の図では「皇子」に「おうじ」とのルビがふられていますが、正しくは「こうし」。また三女は「正大師」の欄に入っていますが、三女は「正大師」であると同時に「皇子」でもありました)
●参考資料②【元アレフ代表・正悟師の最高幹部・野田成人氏の証言】
かつて教団内の上下関係は、すべて教祖が決めていました。自分の子供は皇子と呼ばせ、すべての出家者の上のステージに置く。2番手が上祐氏らの正大師、3番手が私たち正悟師と続くわけですが、どんなに頑張っても血筋に勝てない。上には唯々諾々と従う。それが帰依の証なのです。(野田氏のブログより)
下記の「教団のステージ(位階)」図は、野田氏の著作『革命か戦争か』野田成人著・CYZO刊・2010年3月20日のp26より引用させていただきました。
2,1995年末~1996年:麻原が長男・次男を自分の身代わりとし、教団運営の中心に据え、後継教祖に指名するメッセージを獄中から出す
麻原は逮捕された後の1995年末から1996年にかけて、獄中から、教団へのメッセージを出しました。その趣旨は「長男・次男を自分の身代わりとし、教団運営の中心に据え、後継教祖に指名する」というものでした。
具体的には、以下の文言ですが、いずれも、公安調査庁が作成した証拠に掲載されており、裁判の証拠としても採用されたものです(第5回観察処分更新決定取消訴訟における国から提出の公安調査庁作成証拠の乙F1番より)。
●参考資料①
自らが逮捕され、1995年12月にオウム真理教に対する破防法適用申請がなされた直後、麻原は、以下のように述べて、麻原の長男をはじめとする自分の子供たち=自分(麻原)と観想するように説きました。
◎1995年12月21日の獄中メッセージ
鏡暉を中心とした子供たちをわたしと観想してください、それによって、わたしがどこにいようとも、あなた方の霊的な道筋は確保されるでしょう。
●参考資料②
麻原は、自分の息子達を教団の運営の中心として前面に出すことを指示しました。
◎1995年10月14日の獄中メッセージ
教団の運営について(中略) 次男(ギョッコウ)、アキテル、×××を教団の中心として前面に出し、三女麗華、村岡、山本が取り巻く形でやれば教団に力が出るだろう。
(注:アキテル、ギョッコウ、×××:麻原の3名の息子の名)
◎1995年10月16日の獄中メッセージ
出来るだけ3人で登場(アキテル、ギョッコウ、×××)運営 - アーチャリー、××、××と山本、村岡、野田
(注:アーチャリー、××、××:三女、長女、二女のこと)
◎1995年11月26日の獄中メッセージ
(息子3人を)「教団の全面に出せるように」協議して決定すること
●参考資料③
麻原は、メッセージで、長男・次男を(後継・2代目)教祖とし、「リンポチェ猊下」という称号を与えました。また、教団運営のために、麻原の子供と一部の弟子によって構成され、三女を座長とする「長老部」の設置を指示しました。
◎1996年6月5日の獄中メッセージ
・教祖--長男=鏡暉・リンポチェ猊下 次男=璽暉・リンポチェ猊下
・教団運営 ドゥルガーから始まる子供達、正大師・正悟師をミックスして
長老部を設ける。全員が参加して教団運営に当たる。
長老部から排斥する場合、本人の意思による場合、派閥争いを避けるため
一人でも反対したら不可。
だれかをやめさせる場合は全員一致で決定、座長--アーチャリー正大師。
◎1996年6月5日のメッセージ
・信仰の基に自分がいるが、言葉は通じない(拘留されている)二代目に
帰依する--実際の教えを受ける、肌で触れる
3,1996~1999年:教団は、麻原の(当時幼少の)長男・次男を神格化し、崇拝対象にしていった
麻原が設置を指示した教団の執行部「長老部」のメンバーとして、麻原家族や一部の弟子たちが教団運営を行いましたが、麻原家族の間で(特に長女を中心として)意見が対立することが多く、まとまらず、教団は徐々に内部分裂気味の様相を呈していきました。その中で教団は、教団機関誌『覚醒の時』などで、麻原の長男と次男を「リンポチェ猊下」と呼称し、神格化・教祖化し、崇拝対象にしていきました。
●参考資料①【村岡達子教団代表代行の公式発言】
教団に対する1996年8月1日の破防法弁明手続の席上で、村岡達子代表代行が、以下の通り、「長男と次男を教祖にして、帰依・礼拝の対象とする」旨を公式に発言しました(第5回観察処分更新決定取消訴訟における国から提出の公安調査庁作成証拠の乙E27番より)。
教祖は麻原彰晃尊師から尊師の長男である鏡暉リンポチェ猊下と次男である璽暉リンポチェ猊下に交代いたしました。
リンポチェとは、チベット語で貴重なものを意味する言葉ですが、普通には転生仏、つまり、高いステージの解脱者が生まれ変わった場合につけられる尊称です。猊下も、また高い仏教的な解脱を果たした者につけられる尊称です。チベット仏数においては、転生仏が幼少のときから指導者の地位につくことは慣習的に行われていることで、極めて自然に受けとめられています。
このお二人は、麻原尊師が逮捕される前から、尊師によって転生仏として認定されておりまして、霊的なステージにおいては立派に教祖としての役割を果たすことができると考えております。今後は、このお二人が、帰依、礼拝の対象となり、帰依し、礼拝する信者に対して霊的なエネルギーを注いで、霊的、精神的な深化をもたらす助けをすることになります。
●参考資料②【オウム真理教の機関誌『覚醒の時』1997年9月27日号】
同誌の【鏡暉リンポチェ猊下・御降誕日記念特集】「わたしたちのグル 鏡暉リンポチェ猊下・璽暉リンポチェ猊下」という記事の冒頭には、「鏡暉を中心とした子どもたちを、わたしと観想してください。それによって、わたしがどこにいようとも、あなた方の霊的な道筋は確保されるでしょう。」という麻原の言葉を引用され、次のように記されています(※文中の「グル」とは霊的指導者のことです)。
幼少であられるけれど偉大な、わたしたちのグル、鏡暉リンポチェ猊下・璽暉リンポチェ猊下。お二方がわたしたちを導いてくださるかけがえのない魂であられることは、猊下方が教祖となられてわずか一年あまりの間に、多くの修行者が感じています。
今回、皆さんに猊下方に関する体験談を募集したところ、短期間だったにもかかわらず、猊下方の魅力や偉大さ、空間を超えてわたしたちを見守ってくださっているということを確信することができるような体験がたくさん寄せられました。
そこで、ここでは猊下方に直接お会いしたときの体験だけではなく、猊下方を観想することで恩恵を受けたり、夢でエンパワーメントしていただいた経験も含めて、猊下方によってもたらされている恩恵を示すような体験談をご紹介しましょう。
●参考資料③【オウム真理教の機関誌『覚醒の時』 1998年3月号】
同誌の「璽暉リンポチェ猊下ご降誕日記念特集」と題する記事の中で、以下のように記されています。
3月11日に満4歳を迎えられた璽暉リンポチェ猊下は、衆生済度のために開祖の血を引いた息子としてこの人間界に降りてこられた救済者です。ご幼少ですが、智慧・功徳・神秘力・四無量心といった覚者の持つ徳すべてを備えていらっしゃいます。ここでは、間近で見た両リンポチェ猊下の素晴らしさをお届けします。
●参考資料④【次男はパンチェン・ラマの生まれ変わりという公安調査庁での麻原の公式発言】
さらに教団は、次男をパンチェン・ラマの生まれ変わりと位置付けて神格化しました。
パンチェン・ラマとは、チベット仏教ゲルク派においてダライ・ラマに次ぐ高位の化身ラマ(この世の衆生を教え導くために、如来、菩薩、過去の偉大な仏道修行者の化身としてこの世に姿を現したとされるラマ〈師僧〉)への称号です。阿弥陀如来の化身とされ、転生 (生まれ変わり) によって後継者が定められることになっています。
麻原は、オウム教団に対する1996年5月28日の破防法弁明手続の席上で、1994年の2月に中国に旅行に行った理由として、
その当時ちょうど妻のおなかに赤ちゃんが入っていまして、啓示で、その赤ちゃんがパンチェン・ラマの生まれかわりであるということを知ったものですから、それによって中国行きを決めた
と述べており、これに対して同席の弁護士が、「これは94年の3月の11日にお生まれになった6番目のお子さん、男の方ですが、璽暉さんのことですね。」と麻原に問うたところ、麻原は、
はい、そうです。
と答えています(公安調査庁作成「第4回弁明期日調書」より)。
そして、教団内では、次男はパンチェン・ラマの生まれ変わりとして、喧伝されていました。
麻原は、上記の弁明期日において「啓示で知った」と述べていますが、実際には、麻原の知人のチベット僧から、そうとも解釈できる夢を僧が見たとの手紙を受け取ったものでした。
このチベット僧は、オウム教団から多額の寄付を受け、オウムを支持する公式の英文書・手紙も作成しましたが、一連のオウム事件発覚後は、その事実を一切否定しました(自分は英語は読めず他の者が書いたと主張)。他のチベット関係者によれば、その僧は、チベット仏教の世界の中でもいろいろな問題がある人のようでした。
事実、1995年の一連のオウム事件の発覚前に、麻原・オウムが、チベット亡命政府に対して、次男がパンチェン・ラマの生まれ変わりではないかと問い合わせたところ、同亡命政府からの正式な返答は以下の通りでした(ダライ・ラマ法王秘書テンジン・ゲチェ・テトンによるもの)。
(ダライ・ラマ)法王は、パンチェン・ラマの生まれ変わりに関する予言と宗教的な徴(しるし)はすべて、彼がチベットに生まれることを示しているとお知らせするよう指示しました。彼はチベットで見つかり、認定される可能性が強いのです(後略)
また、2020年頃、日本の新聞記者がダライ・ラマ法王日本代表部事務所に取材をしたところ、以下の返答を受けたということでした。
・オウム真理教がかつて、麻原彰晃の息子をパンチェン・ラマの生まれ変わりだとしていたことについて、代表部は直接知らないが、1995年の事件の後、そのような報道に接したことがある。
・パンチェン・ラマの輪廻はチベット仏教の最高位の僧侶の協議で決定されるものであって、正統な過程や、協議体を無視して選任することはできない。そのようなことをしているとすれば、中国共産党が勝手に、パンチェン・ラマだとする僧侶を任命していることにも匹敵する冒涜行為であり、人々が敬意と尊重のまなざしを向けることはない。
・オウムの後継団体がいまもそのような形で麻原の息子をパンチェン・ラマだとしているとすれば、許されることではない。
前記の通り、すでに1995年の時点で、チベット亡命政府から明確に否定する見解が伝えられていたにもかかわらず、オウム・アレフ教団内では、そのことを信者らには秘密にし、次男をパンチェン・ラマの生まれ変わりとして神格化し続けたのは大変問題であり、もし現在でもそれが続いているとすれば、詐欺的な手法というほかないと思います。
なお、ダライ・ラマは、一連の事件が発覚する以前に、麻原・オウム真理教からチベット難民支援のための多額の寄付を受ける中で、オウム真理教を肯定する公式の書簡を出したことがありましたが、一連の事件発覚後には、「麻原・オウムを支持したことは私の無知によるものだった」という率直な反省を表明しています。
ところが、ひかりの輪が近年に行ったアレフ信者脱会支援活動においても、アレフ信者の覆面ヨーガ教室において、アレフ信者が、オウム事件の陰謀論とともに、「次男は次期教祖であり、パンチェン・ラマの生まれ変わりであり、ダライ・ラマはオウムを認めている」などと主張する事例が、その詐欺的な教化活動を受けた被害者から報告された事例があります。
仮に、自らをパンチェン・ラマの生まれ変わりだとするような、チベット関係者には冒涜的な教化活動をアレフ信者が行うことについて、次男自らが容認しているとするならば、かつてチベット関係者を利用して多大な迷惑をかけたアレフ(旧オウム)が依然としてその姿勢を改めていないという点において、重要な問題だと思われます。
4,1999年末:教団への社会からの激しい批判や新たな法的規制の導入を受けるなどして、教団幹部が記者会見で被害者賠償の支払いを表明(続く2000年2月にオウム真理教から改名したアレフが発足)
1999年になると、「1999年にハルマゲドン(最終戦争)が勃発する」との麻原の予言を妄信した信者が各地に居住して、地域社会の不安が高まり、収益を上げているパソコンショップを運営しながら被害者賠償を行わない教団に対する批判も強まって、教団に対する新たな法的規制(団体規制法など)が導入されました。
そこで教団は、1999年の末頃、(麻原に指名された)教団の代表代行であった村岡達子などが記者会見をして、賠償支払いの意思を表明しました。その後、同年末に、受刑していた上祐が出所し、教団に復帰し、2000年2月4日には、教団はアレフと改名して、新しい体制のもとで、麻原を含めた教団の事件に対する組織的関与を認めて、賠償の実行を記者会見などで表明しました。
なお、公安調査庁は、新たに導入された団体規制法に基づく「観察処分」によって、2000年2月から教団への観察・監視を始めました(内容は、教団の資産・構成員・役職員・施設などを3か月に1度報告させること、および、教団施設に立入検査を行うこと)。この団体規制法は、観察処分に基づく規制に教団が違反する場合には(例えば、義務付けられた報告を履行しないなど)、より強い規制として、寄付の受領・施設の使用・入会勧誘の禁止を科す「再発防止処分」を行うことが可能なものでした。
後で述べますが、この再発防止処分の適用は長らくなされることがなく、2023年を待つことになりますが、それまでは教団が報告義務を一定程度は履行したためでした(なお、その過程では、報告義務の範疇については、公安調査庁とアレフの間で、裁判にまで発展する意見の相違はありましたが、再発防止処分に至ることはありませんでした)。
第2,麻原家族が家族内の争いで一時的にアレフを離脱した経緯:2000年~2003年
5,2000年1月:長女と、三女・次女との間で、長男・次男の養育権を巡った争い「旭村事件」が発生し、三女・次女は身柄拘束され(2月19日)、長男・次男は児童相談所に収容され、麻原家族の教団統治が一時的に和らぐ中で、2000年2月4日にオウム教団はアレフに改名し、教祖・教団の一連のオウム事件への関与を公式に認め、同7月にオウム事件の賠償契約を締結した
●参考資料①【旭村事件の概要1(『革命か戦争か』野田成人著・CYZO刊・2010年3月20日のp66より】
(2000年)の1月下旬、松本家の次女と三女は、長男と次男をめぐって、長女とトラブルを起こし逮捕される事件が起きます。これが旭村住居侵入事件(※1)です。松本家の子供たちも教団運営に直接関与することがなくなり、教団は復帰した上祐を中心に運営されていきます。
(※1)教祖の後継者とされていた長男・次男の養育権を巡り、長女と次女・三女らの間には確執があった。2000年1月、次女・三女らが信者数名を使いバールで扉をこじ開けるなどして住居侵入し、信者らと共に次女・三女らが逮捕された。
●参考資料②【旭村事件の概要2(三女の著作『止まった時計』(講談社刊)】
上記の三女の著作のp158~にも、旭村事件のことと、同事件後に三女ら麻原家族が教団を離れたという趣旨の記載があります。
■注意点
旭村事件で、麻原家族が逮捕・保護観察になり(長男・次男は児童相談所に保護された)、アレフ教団の活動からは一時的に離れた中で、アレフは、麻原の家族を団体規制法の観察処分で義務付けられた教団の構成員の報告対象外とし、家族を構成員としては報告しませんでした。
ただし、麻原家族がアレフ教団を離れたといっても、それは、自分たちと共に暮らす信者のグループを少なからず同伴しており、その意味では、「アレフ教団」と「麻原家族と麻原家族に同伴する信者グループ」という、2つの元オウム真理教のグループがあったという方が正確とも考えられます。そして、当時は、こうしたアレフ教団外の小グループは他にも存在しており(例えば、N氏のグループ、ケロヨングループなど)、その一部に対しては、団体規制法の観察処分に基づく立入検査が行われたこともありました。
この2000年の時点では、麻原家族によるアレフ教団の裏支配はまだ始まっておらず、2003年前後から開始されましたので、アレフ教団が麻原家族をアレフ構成員として公安調査庁に報告しなかったことは違法ではないと思われますが、麻原家族らのグループはアレフとは別グループとして、自らのグループの構成員・資産等を報告すべきであったとも思われます。しかし、実際には、そこまでは公安調査庁の追及がなされませんでした。ただし、公安調査庁は、その当時の三女を教団幹部と認定しています(その件で三女が公安調査庁を相手取って裁判を起こしましたが敗訴しています)。
しかし、後から述べるように、数年後にアレフ教団の裏支配を始めた時点では、自分たちを(構成員としてだけでなく、役職員として)報告しないことは、法的義務の不履行であると思われますが、これらの不報告は、教団運営に最大の権力を持つ麻原家族に責任があると言わざるを得ません。これと同じように、現在、次男がアレフを裏支配しているにもかかわらず、アレフが次男を役職員・構成員として報告していないとすれば、それは、この2000年の時以来の麻原家族の意思が続いていることが推認されます。
6,2000年7月:アレフはオウム真理教破産財団と賠償契約を締結した
アレフ教団は、2000年7月6日に、被害者への賠償金の支払いを行うオウム真理教破産財団の破産管財人・阿部三郎弁護士から要請を受けて、同破産財団と正式な賠償契約を締結しました。同破産財団とは、宗教法人オウム真理教が解散命令や破産手続を受けた後に、教団外部の弁護士を破産管財人として、教団資産を管理・処分して、一連の事件被害者の賠償金支払いを行う組織です。この賠償契約は、賠償契約を締結する代わりに、教団が合法的である限りは(宗教およびパソコン等の)事業活動を行うことを管財人が認めたものでした。
アレフ教団は、契約に基づく支払いに努めましたが、当初の契約通りには支払いを行うことができなかったため、2004年にはリスケジューリングのための契約更改が行われました(支払いが当初の契約通りには進む保証がない可能性があることは、当時の教団を取り巻く状況が極めて不安定であることなどから、破産管財人も事前に了承されていました)。
■注意点①
日本の法体制では、宗教法人オウム真理教が解散命令・破産手続を受ける場合、解散命令前の活動によって生じた一連の事件の賠償債務などの支払いは、解散時点で宗教法人に残っている資産を処分して行われるにとどまり、解散後にも残る信者の集団(法的には法人格がない任意団体オウム真理教ともいうべきもの)が取得した資産によって支払わせることはできません。
しかし、当時の信者集団はパソコンショップなどで多額の収益を得て、各地の不動産資産を取得するなどしており、信者集団が賠償をしないことに対する社会の強い批判がありました。アレフとオウム真理教破産財団が締結した契約は、法的に言えば、アレフと破産財団が任意に締結したものであり、双方とも、(社会的・道徳的視点ではなく)純粋に現行の法体制の視点から言えば、契約しなければならない法的義務があったものではありませんでした。
この契約の趣旨は、破産財団には宗教法人の資産を処分した後でも多額の賠償債務が残るために、いっそう被害者への賠償を進めること(被害者賠償の完済)にあり、激しい社会の批判・圧力にさらされていた教団には、事件被害者の賠償を担当する破産団体との正式な賠償契約を締結して履行することによって、一定の社会的な位置づけを得ることにありました。なお、破産管財人からは、賠償契約締結前に、賠償を求める声だけではなく、教団の解散を求める被害者の声も根強い中で、多様な被害者の声を踏まえつつ、最終的に賠償契約に踏み切ったと(後日に上祐らは)聞いています。
なお、上祐らが脱会して、ひかりの輪を発足させた後の2009年に、(アレフ時代とは異なる)独自の賠償契約を締結した際にも、同様の被害者の声を踏まえた上で、賠償契約が締結されています。
■注意点②
後で詳しく述べるように、麻原家族から裏支配されたアレフ教団は、2008年頃になると、賠償に対して極めて消極的になっていましたが、この2000年時点においては、当時は家族の中で最も有力だった三女も、賠償の支払いには同意していた事実があります(長男・次男は、この当時は依然として幼少であり、麻原の妻(長男と次男の母)が受刑中の中で、三女の下で養育されており、影響力が乏しかった)。
経緯を説明しますと、1999年には、教団信者の各地の活動に不安を覚えた地域住民や、多額の収益を上げているパソコンショップを運営しながら賠償を行わない教団に対する社会からの激しい批判などを背景として、教団に対する新たな法的規制(団体規制法)が導入されました。
そして、教団は1999年の末頃、(麻原に指名された)教団の代表代行であった村岡達子などが、記者会見をして賠償支払いの意思を表明しました。当時の教団の最高意思決定機関は、麻原が獄中から設立を指示した、麻原家族と村岡らの幹部信者の合議制である「長老部」であり、その座長は三女でした。
その後、1999年末に、受刑していた上祐が出所して教団に復帰し、2000年2月4日には、教団はアレフと改名して、新しい体制のもとで、麻原を含めた教団の事件への組織的関与を認めて、賠償の実行を記者会見などで表明しました。この後に三女は、他の家族との間で起こった住居侵入事件である「旭村事件」のために逮捕されて保護観察となりますが、逮捕はアレフ体制発足後の2月19日のことでした。
また、その後、アレフが被害者団体と賠償契約を締結した後に、上祐が受刑中の麻原の妻と接見した時も、妻は同様に同意していました(正確には賠償契約締結を賞賛していました)。この当時は、長男・次男がまだ幼少であったため、この麻原の妻と三女が、教団運営の実権の中心であり、2003年以降に、後で述べるように、二人が中心となって教団を裏から支配するようになっていきます。
しかしながら、その後の麻原家族の動きと、麻原家族に裏から支配された教団の動きを見れば、この当時の賠償への同意は、事件の反省(とそれにともなう事件首謀者の麻原の相対化)によるものではなく、激しい社会からの批判の中で教団組織を守り、後で述べるように、多額の資産を得るために利用したものであったと言わざるをえません。
この点に関連して、破産管財人が(賠償契約を締結した2000年7月よりだいぶん後に)伝えてきたところでは、賠償契約の締結後に、公安調査庁の職員が破産管財人を訪れ、「賠償契約がなされたために(賠償契約の履行を事実上妨害することになる)教団活動の大幅な規制(再発防止処分:寄付受領・施設使用・入会勧誘禁止などの処分)を教団に科すことが難しくなったと語ったということです。
こうして、賠償契約によって(合法な限りは)事業を行うことを破産管財人・被害者サイドにも認められ、教団活動の大幅な規制を回避できたにもかかわらず、ほとぼりが冷めると、2008年頃から賠償に後ろ向きになり、その間に多額の資産を形成すると、被害者によって賠償支払請求の裁判が提起された2018年以降は、一切の支払いを行わなくなり、賠償資金の回収の強制執行を逃れるように、10億円以上といわれる多額の資産を隠し、公安調査庁に報告しなくなったのです。
その結果、2023年から再発防止処分が科せられることになりましたが、破産管財人が伝えてきたこととして前に述べた通り、2000年に賠償契約を締結・履行していたからこそ、公安調査庁が再発防止処分を科しにくい状態が続いていたわけであり、賠償契約を破棄した結果、再発防止処分が科せられるということは、自業自得の当然の結果というべきものです(ただし、アレフ教団が、この自業自得を素直に認識しているかどうかは別です)。
そして、以上のアレフ教団の経緯全体を見れば、被害者を騙す形で、賠償契約を利用・悪用して、教団組織を防衛して、信者と資産を増やす行為だったと言わざるを得ないのです。2023年3月から再発防止処分が科されることになったものの、それまでの間に集めた多額の資金については、そのほとんどが隠され、温存されたままとなっており、その意味で、いわば、アレフ側の騙し勝ちとも言うべき状態にあります。
7,2002年10月:麻原の妻が刑務所から出所した
第3,麻原家族の裏支配の開始と麻原回帰への転換:2003年~2013年
8,2003年3月頃:麻原家族がアレフ教団の裏支配を開始し、それまで上祐らが進めていたオウム事件の反省に基づく一連の教団改革を妨げ、麻原への絶対的な帰依に教団を回帰させた
麻原家族、特に麻原の妻と三女が、当時のアレフ教団の代表・上祐らが進めていた麻原の相対化(絶対視の否定)の教団改革について、「グル外し」「麻原への帰依を失い魔境に入った者」と批判して、教団活動に介入。麻原の妻・三女らが長男・次男の権威も利用しながら、上祐以外の幹部信者に働きかけ、上祐と上祐に近い者の教団活動を制約し、同年10月末までに上祐を幽閉状態にしました。現在のひかりの輪のスタッフである者多数が、この麻原家族の裏支配の開始を直接的に体験しました。
●参考資料【東京地方裁判所の判決に記された事実認定】
以上の事実は、2017年の東京地裁判決のp45-47に、裁判所が認定した事実として、以下の通り記載されています。
(※上記リンク先の裁判所の判決では個人名は伏字〈英数字〉になっていますが、判決の正本では以下の通りの実名となっています。また「Aleph」とはアレフのことです。なお、上記判決の概要については、こちらをご覧ください)
松本の妻であり正大師の位階にある知子が,平成14年10月に刑務所を出所すると,従来の活動形態を維持し,松本を前面に出して活動することが松本に対する真の帰依であるとして「麻原隠し」に反対する姿勢を示して,松本の三女麗華と共に,Alephの組織運営に介入するようになり,上祐の「麻原隠し」による組織運営も新規構成員の獲得や財務運営面で功を奏しなかったことから,上祐の活動方針に反対する者が増加していった。
このため,上祐は形式的にはAlephの代表者の地位にとどまったものの,平成15年6月頃から,修行入りと称してAlephの運営に実質的に関与しなくなり,同年7月頃に麗華と話した際には,麗華は,上祐は修行が足りないので教団運営は任せられない,自分がやると述べた。その後,知子や麗華は,上祐に対して「麻原隠し」が誤りであったと謝罪することを求め,上祐は,同月28日頃,Aleph幹部70名程度の前で,謝罪の意を表明し,以降,麗華を中心とした松本家の組織運営に対する関与が強まっていった。
Alephは,平成15年10月頃に,正悟師の位階にある村岡,二ノ宮耕一,野田成人,杉浦茂及び杉浦実の5名による集団指導体制(正悟師・正大師会合ないし正悟師・正大師会議)に移行し,松本への絶対的帰依を明示的に強調する指導を復活させ,松本の説法などを集約した「尊師ファイナルスピーチ」の改訂版を発行するなどして,松本への絶対的帰依を強調し始めた。
しかし,上記集団指導体制によっても,Alephの財務内容改善等がみられなかったことや,第1回更新決定により観察処分が継続されたこと等から,一部構成員の間で上祐の組織運営復帰の希望も出ていた。
上祐は,平成16年11月頃から再びAlephの運営に関与するようになり,Aleph内にも,上祐の考えに賛同する者を中心とした一派である「上祐派」(あるいは上祐の団体内での名称(マイトレーヤ)の頭文字から「M派」とも呼ばれる。)と上祐の方針に反対する「反上祐派」(あるいは松本の三女の団体内での名称(アーチャリー)の頭文字から「A派」とも呼ばれる。以下「A派」という。)が存在し,他方,上祐派として活動するまでには至らないものの,これに理解を示す「中間派」と呼ばれる構成員も存在していた。
9,2007年3月:上祐らがアレフを脱会、5月にひかりの輪として独立
10,2008年前後:麻原家族によるアレフ教団の裏支配が続く中で、教団は今後の賠償に消極的となり、必要な賠償契約の更改に応じず、被害者団体(オウム真理教犯罪被害者支援機構)に直接支払うことをやめたため、被害者団体は、2012年3月5日に東京簡裁に民事調停を申し立てた
前記の通り、アレフ教団は2000年7月6日に、宗教法人オウム真理教の解散・破産手続を行うオウム真理教破産財団との間で、オウム真理教事件の賠償契約を締結しましたが、当初の契約通りのペースでは支払いができず、2004年に賠償支払いのリスケジューリングのために同契約を更改し、さらに2008年にも同じ理由で同契約を更改する必要が生じていました。
しかし、上祐らが脱会後のアレフ教団では、麻原家族による裏支配の中で、オウム真理教破産財団から賠償金支払いの業務を継承したオウム真理教犯罪被害者支援機構(以下「支援機構」)との間で、賠償契約の更改に応じようとせず、支援機構に色々と難癖をつけては批判しました。
その結果、アレフは支援機構に対して賠償金を支払うことはせずに、サリン共助基金というサリン事件の被害者を支援する別の団体に対して、賠償金としてではなく、一方的に一定額を寄付するようになりました(サリン共助基金は、一連のオウム真理教の被害者に対する賠償金の支払いを担当する団体ではありません)。そのため、支援機構は、この問題の解決を求めて、2012年3月5日に東京簡裁に民事調停を申し立てました。
●参考資料①【アレフに賠償調停申立ての報道記事:日本経済新聞:2012年3月16日】
アレフに賠償調停申し立て オウム被害者支援機構
オウム真理教犯罪被害者支援機構(理事長・宇都宮健児弁護士)は16日までに、一連の事件の被害者への賠償が滞っているとして、後継団体アレフと関連会社「宝樹社」に対し、既に約束の期限が過ぎた1億6千万円余りの支払いなどを求める調停を東京簡裁に申し立てたと明らかにした。
申し立ては5日付。2009年に教団の破産管財人から賠償請求権を譲渡された機構が法的手段を取ったのは初めて。不調に終わった場合は提訴を検討するとしている。
機構側は調停で、残る賠償金の支払時期や方法に関する協議のほか、管財人から著作権を譲り受けたとして松本智津夫死刑囚(麻原彰晃、57)の説法などのDVDを製造、販売することの差し止めも求めた。
申立書や機構の説明によると、教団が被害者に支払うべきだとされた賠償金の総額は約38億円で、約6割に当たる約20億円が未払い。05年6月までに支払うとしていた約9億6千万円は、アレフから分裂した「ひかりの輪」が支払った分を合計しても約1億6千万円不足しているという。〔共同〕
●参考資料②【「アレフが賠償に否定的」という弁護士の証言:被害者弁護団の伊東良徳弁護士のブログより】
オウム真理教犯罪被害者支援機構は、アレフ、ひかりの輪との間で今後の賠償計画に関する交渉を続けてきました。
2009年7月6日、ひかりの輪(上佑グループ)との間で合意が成立しました。この合意によって、ひかりの輪は、破産手続で債権届出しなかった被害者(実質的には給付金の支給を受けた被害者でオウム真理教犯罪被害者支援機構に配当の申し出があった被害者ということになります)に対しても新たに債務を引き受けて賠償することになりました。賠償金の支払額は、ひかりの輪が年2回オウム真理教犯罪被害者支援機構に提出する財政状況等の報告書を元に最低額を協議して決めることになり、2009年は最低300万円、目標800万円となっています。
他方、アレフとはすでに8年以上にわたって交渉を行っているのにアレフ側から月々ないし年間の賠償予定額がいまだに示されない状態にあります。オウム真理教犯罪被害者支援機構は、2012年3月にアレフに対して民事調停を申し立て、東京地裁で調停が続けられてきました(調停の状況については第三者に公表しないというアレフの要請に応じて、これまでこのサイトでも記載は控えていました)が、その中でも裁判所(調停委員会)からの度重なる要請にもかかわらず、アレフは月々あるいは年間の支払額の案を一度も示さず、2017年11月に裁判所から支払額を示した調停案が提示されるや、アレフは対案や修正案さえ示さずにこれを拒否し、次の調停期日の2017年12月22日には、調停を不調に終わらせました。裁判所は、調停案に沿った調停に代わる決定を行いましたが、アレフはこれに対しても直ちに異議申立をし、調停での解決の道は葬られました。被害者の被害の完全賠償への道はまだまだ遠く前途多難です。
●参考資料③【調停の不調を受けて2018年に被害者支援機構がアレフを相手に東京地裁に提訴したことを報じる報道:日本経済新聞:2018年2月23日】
●参考資料④【アレフが賠償に消極的な理由について、ひかりの輪から支援機構に提供した資料】
上記の伊東弁護士のブログの記述通り、ひかりの輪は2009年7月に被害者支援機構と賠償契約を締結しましたが、それとは対照的に、アレフは賠償に消極的だったので、その理由について、同機構の弁護士から尋ねられました。ひかりの輪からは、2009年11月4日に、以下の報告書(「Alephが新契約を結びたがらないことをうかがわせる情報」)を同機構に情報提供しました。
Alephが新契約(必要な契約の更改)を結びたがらないことをうかがわせる情報
(1)Aleph幹部による発言(Alephを脱会した元信者からひかりの輪メンバーが聞いた話)
本年(2009年)4~6月頃、Alephの足立区保木間施設において、共同幹事(名目上の最高幹部)の松下孝寿氏が、出家信者を前に、以下の理由に基づき、被害者賠償はする必要がない旨の発言をしたとの情報があります。
・そもそも上祐が結んだ契約であるから。
・一般の信者は事件に関与していないから。
・賠償金はすでに国が立て替えたから(※下記注参照)。
また、この松下の話を聞いた一般の出家信者も、まさにその通りだと思ったとのことです。
(2)Alephの(2000年に締結した最初の)賠償契約は、(上祐らの脱会後も、事件を反省せずに、麻原と麻原家族に帰依したアレフの者たちには)組織防衛のために締結したもの(と思われるもの)であること(なお、当時はAlephではなく、アレフと表記していた)
そもそも、(今になって明らかになったことは、今もAlephに残っている信者には)Alephの賠償契約は、事件に対する反省に基づいて行ったものではなく、当時観察処分を初めて適用されたAleph(当時アレフ)が、組織防衛を目的に締結したものでした。ですから、現時点で新たな賠償契約まで結ぶ動機が欠如している可能性が考えられます。以下は、「ひかりの輪」が作成した『アーレフ時代(2000~2007年)の総括』文書の中の、賠償契約締結に関する部分の抜粋です。【略】
(3)オウム事件を陰謀と見る見方がAleph内部にあること
上記の総括文の抜粋中にもあるとおり、そもそもオウム事件は陰謀によって引き起こされたもので、教団には責任がないかのような見方が、Aleph内部には(麻原時代のように再び強まった状況が)あります。それだけに、さらなる被害者賠償に進む動機が弱いとも考えられます。なお、Aleph内部では、2005年夏頃、上祐率いる代表派が事件の反省総括を始めたことに反発して、反代表派が事件は陰謀であることをほのめかす会合を開き、その旨を記した資料を配付しました。その資料(『オウム事件の虚像と実態』)をこの文書に添付します(上祐代表らがアレフを正式に脱会する前において、アレフの反代表派(=家族派)から漏れ伝わってきた文書。なお、代表派とは、脱会前まで上祐は形式的にはアレフの代表であったことによる)。
(4)オウム事件には、宗教的に意味があるとの見方が、Aleph内部にあること
さらに、教団の事件関与を認めつつも、それは麻原死刑囚が意思して起こしたものだから、宗教的に意味があるという見方がAleph内部にあり、根本的に賠償の動機に欠けていること、むしろ抵抗感があることが考えられます。以下は、「ひかりの輪」役員の広末晃敏の総括文からの抜粋です。【略】
※注:上記(1)の松下発言について:国は被害者にお見舞金を出しましたが、それは賠償の残債務に及ばず、さらにアレフの賠償を肩代わりしたわけではなく、国がアレフに請求する権利があります。
●参考資料⑤【上祐らの脱会後に賠償に後ろ向きな姿勢のアレフに関する元アレフ代表・野田成人氏の証言】
・平成12年(2000年)に、アレフは被害者らへの賠償金残額約38億円を引き受けることに合意した。これはその前年に教団復帰した上祐氏が主導した合意である。しかしその後教団は分裂し、上祐氏はひかりの輪を創設。アレフ教団は賠償については、被害者支援機構を批判するなど、後ろ向きな姿勢を取り続けた。そんな経緯もあって、平成30年(2018年)に被害者支援機構はアレフを提訴。翌年、東京地裁は10億余りの支払いを命じる判決を出すが、アレフからの支払いは余り無かったと思われる(野田氏のブログより)。
・推測すれば「元々オウムの債権をアレフが引き継いだのは、上祐が勝手に引き継ぐといっただけで、今の信者側からすればとんでもない迷惑」という思いで、被害者支援機構側の10億債権についても認めたくなかったわけだろう(野田氏のブログより)。
■注意点:2008年前後からのアレフの賠償に対する姿勢の変更は、麻原家族の意思によるものであることが強く推認されること
2003年から麻原家族によるアレフ教団の裏支配が開始された後に、教団は分裂を始めましたが、麻原家族に裏から支配された教団は、ただちに賠償を停止することはなく、2004年には、リスケジューリングのための契約の更改がなされました。しかしながら、2007年の上祐らの脱会・独立の後まもなく、社会からの教団批判のほとぼりが冷めたと感じたのか、2000年締結の賠償契約が契約通りに支払いが進んでいない支援機構(被害者団体)の賠償契約の更改の要請に対して、アレフ教団の幹部は一転して消極的な姿勢をとるようになり、上記の通り、民事調停に至りました。
これは、教団の上下関係の教義からして、麻原家族の意思によって、方針転換がなされたことが強く推認されます。いったん家族が同意した契約は、上祐ら脱会後にアレフに残った幹部信者だけでは転換することはできないからです。仮に、麻原家族の同意がなかったものだとしても、上祐らの決定を変えるためには、教団内の序列が上祐らより上である麻原家族の指示・同意が必要です。
第4,麻原次男の教祖化をめぐる家族内の対立:2014~2015年
11,2014年初頭(または2013年末):麻原の妻・次男・最高幹部の二ノ宮耕一らが、次男の教団復帰・二代目教祖就任の動きを始めたことに対し、三女・次女・長男が反対して、教団内の幹部信者に働きかけ始めた。麻原家族内の対立が表面化した
上記の通り、この時期、次男の教団復帰を巡って、麻原家族内の対立が表面化してきました。負けた形となった三女・次女・長男が、教団の裏支配から離脱し、三女らに追随する信者達も出てきました(「山田らの集団」など)。
この事実を裏付ける証拠としては、①公安調査庁が作成したアレフ教団内部を調査した結果の証拠資料(観察処分取消請求訴訟で国から提出)、②アレフ教団内の一部出家信者に出回った一連のメール「法友新聞」などがあるので、以下に、関連する部分を引用するなどして示します。
なお、この「法友新聞」は、教団内の出家者から、脱会した教団外の元出家信者を経由して、ひかりの輪にも送られてきたものであり、その一部は上記の公安調査庁の証拠でも引用されていますので、証拠として信頼性があると思われます。
●参考資料①【2013年頃、二ノ宮が三女を批判するメールを教団内に出した事実:法友新聞『メールマガジン12号 2014/11/1』より引用)】
アッサージ正悟師(※二ノ宮)が、アーチャリー正大師(※三女)に関して、事実に反する内容(メッセージ読み上げが教団運営への関与であり、また、鏡暉猊下(※長男)は、璽暉猊下(※次男)の行動に賛成していると主張する内容)のメールを多数の人に送ったという状況がありました。
上記の文章は、法友新聞の執筆者によるものですが、※は、ひかり輪が付した注です。なお、文中の「メッセージ読み上げ」とは、三女寄りの幹部信者が集会の場で、三女から教団幹部あてのメッセージを読み上げたことです。
●参考資料②【三女が多数のアレフ幹部と面会し、次男が教団に復帰させられる流れになっている旨を語ったことを示す資料:第6回観察処分更新決定取消訴訟における国から提出の公安調査庁作成証拠の乙B2-29番より】
2014年1月4日~6日に三女が複数のアレフ幹部と面会して語った内容を、アレフの荒木広報担当が聞き取ったものを、教団の会合で荒木が発表した内容の録音テープ起こしを教団が議事録として保管していたところを、公安調査庁が立入検査の際に発見して写真撮影して作成した同庁の証拠です。
(※以下、三女が語ったとされる内容を荒木が語ったもの)
要するにこの、母親、お母さん(注:麻原の妻で、松本麗華の母)が次男の方(注:麻原の次男)を教団に戻そうという動きをしている。で、次男の方もその動きによって、その気になってる。で、教団の方からは、スッカー師(注:幹部構成員松葉裕子)がその戻る、手引をしていると。で、既にいろいろなサマナに会って、イニシエーションなんかも始めていると。ま、そういう動きを始めてる?????まそんなことなので、えー次男の方が、えー今後、???教団に戻ろうとしても、えー受け入れないで欲しい。というお願いを、道場の師の方、まあ要するに合同会議のメンバーで、今の教団の運営に直接関わっている人たちにですね、に対して要請をしたと、いうことだったんですね。
で、そのあとちょっとまあ、その教団のその、?????での活動の動きに関連して、教団は最近こう、??にも叩かれていると、そういう状況の中で、教団がこう信徒を増えてるというまあ話があるみたいだけど、そういうことは今はしないよう(ママ)がいいと。教団拡大は良くないんだという話も、今の教団の活動に関して、ま、?????
■注意点①
上記の証拠の中で、三女が批判したとされる信者を増大させる教団の活動とは、具体的に言えば、統一教会と同じように、アレフという正体を隠した覆面ヨーガ教室などで教化をし、その中で、オウム事件を陰謀だと吹き込んだ上で、最後にアレフだと正体を明かして入信させるという詐欺的な教化活動であると思われます(これについては、後記のアレフの違法行為に関する項目で詳しく述べます)。
なお、オウム教団は、1993年頃に、統一教会の原理研の活動などの正体隠し布教を学んで真似て、正体隠し布教を始めたということです(ひかりの輪スタッフ・宗形真紀子の証言)。麻原と教団の事件への関与を直視して教団を改革していく姿勢の上祐らの脱会以降は、麻原家族が主導して、あらためて麻原を絶対とする教団運営を行い、その中で、事件を陰謀だと批判した点も、麻原時代への回帰を物語るものです。こうして、アレフは、新しい信者を獲得する際に、陰謀論を徹底的に使用するようになっていきました。
ただし、三女らは、最初からこの正体隠しと陰謀論の布教に反対していたと信じることはできません。三女は、2003年に教団の裏支配を始め、その後アレフ教団は、麻原絶対の路線に回帰し(麻原回帰)、(麻原が自らの関与を否定した)事件を陰謀とする布教活動を展開しました。さらに、この家族内分裂が始まった2014年頃までの間は、三女らも教団を裏から支配していたことが、後に示す最高幹部(正悟師)の二ノ宮の発言証拠に示されています。
■注意点② 違法な布教・教化活動の実行には麻原家族の意思が必要であることが推認される
事件を陰謀だと主張して入信させて寄付を集めることは、重大な嘘で、詐欺的な行為です。その実行のためには、アレフと言わずにヨーガ教室の不動産物件を借りる物件詐欺や、アレフと告知せずに勧誘する特定商取引法違反を(統一教会の霊感商法などと同じように)犯す必要があります(実際に多くの信者がその罪で逮捕されています)。
そのため、これを信者が実行するためには、麻原または麻原家族の指示・承認が必要です。特に麻原家族の一員である三女が、2014年前後に、こうしたアレフの活動に対する社会の批判の高まりとともに、それに反対するように転じたとすれば、それを無視して継続するためには、反対する家族以上か、少なくともそれと同等の権威をもつ者、すなわち次男(および麻原の妻)の承認が必要であると考えられます。
■注意点③ アレフ教団の団体規制法上の構成員の報告義務違反と、それに対する行政側の不作為
団体規制法上は、この時点ですでに、教団は、麻原の妻・次男を、その構成員・役職員として報告しなければなりませんでしたが、それを怠っていました(団体規制法違反)。また、公安調査庁も、これだけの証拠を得ながらも、麻原の妻や次男を構成員として報告するように教団に十分な指導をしたかは不明です。結果として、両名らに対する立入検査は行われておらず、報告義務違反に対してなすべき再発防止処分の請求は、2023年まで遅れることとなりました。しかも、この2023年の再発防止処分の請求の理由にも、一部の構成員の不報告が指摘されているものの、麻原の妻や次男の構成員不報告については述べられていません。
12,2014年1月19日と2月13日:次女・三女・長男が連名で、次男を教団に復帰させないよう求めて、教団幹部らに同日付の手紙を発送した
上記の日付で、次男の教団復帰に反対する次女・三女・長男の連名で、教団幹部らに手紙が発送されました。(第5回観察処分更新決定取消訴訟における国から提出の公安調査庁作成証拠の乙B5-51より)
手紙の要旨は、
・2013年10月以降、母(麻原の妻)が、広報担当の荒木、幹部の松葉、幹部の二ノ宮らと共に、次男を教団に戻そうとしているが、そのようなことはやめてほしい。
・二ノ宮が三女を批判するメール(教団運営に介入しているとの趣旨)を出しているが、次男が教団に巻き込まれてほしくないという三女の思いをくんで、三女寄りの幹部が三女の手紙を皆の前で読んでくれたということ。
・教団に対しては、オウム議連もできて新たなオウム立法のようなものを検討していると法務大臣がコメントしている。社会情勢を顧みることなく次男を教団に巻き込むのは危険だ。
・この手紙は公になってもかまわない。社会的に問題になっている教団に次男を関与させたくないと考えているだけだから。私たちは教団に対して支配力を及ぼしていないし、今後及ぼすつもりもない。
・長男も母(麻原の妻)に対して、自分の名前を利用しないでほしいと訴えてきたが、訂正されなかった。
というものでした。
■注意点
上記の三女の手紙は、麻原の妻や教団の幹部が次男を教団に戻そうとしていることを強調していますが、この時点で次男は既にあと2か月も経たずに20歳であること(現在の法規では既に成人)、教団の教義においても、麻原の妻や三女は、長男・次男に従うべき立場であることから、次男自身の意志があってこそ、このようには母親が動き、幹部信者が従ったことが推認されます。
また、三女の手紙は、それが外部に流出した時に備えて、自分たち麻原家族が、それまで教団の裏支配の一端を担ってきたが、その家族の中での意見対立が生じたという実態を巧妙に隠しながらも、少なくとも、麻原の妻が教団に対して裏から影響を及ぼし、次男を教団に復帰させようとしていること(次男もその気でいることを)を証明するものとなっています。
13,2014年9月20日:長男が、アレフ教団に対して、自らの誕生祝いや写真の使用等をしないよう同日付の抗議文を送付した
●参考資料①【長男から教団への抗議文:法友新聞『メールマガジン11号 鏡暉猊下、Alephを訴える 第2号 2014/10/30』より引用】
抗議文
Aleph 代表者運営委員会共同幹事殿
私の誕生日を盛大に祝うことで、猊下態勢を確立するという話を耳に挟みました。
そもそも、あなた方Alephと、私との間に関係は何もないはずです。更に私は、今の教団のやり方に反対です。連名の手紙でも、私の意見は表明しています。それにも関わらず、団体は私を利用だけしようとし、都合のいい話だけをたくさんの人に吹聴してまわっていたと認識しています。
今後、今までのことにもしっかりとしたけじめをつけていただくことになるとは思いますが、目前の話として、団体に誕生日を祝われるのは迷惑なので、拒否させていただきます。また、私の写真や、私の昔の記録が利用されていることを最近知りました。私はそのようなことを容認したことはありませんし、容認するつもりもありません。
この手紙が届いた後、私の写真等が使用されていることが発覚した場合、法的手段を取らせていただきます。
また、私の反対にもかかわらず、私の誕生日を強引に祝う場合にも法的手段をとらせていただくつもりであると申し添えさせていただきます。 以上
2014年9月20日 松本鏡暉
●参考資料②【長男の代理人弁護士から教団への通告書:法友新聞『メールマガジン11号 鏡暉猊下、Alephを訴える 第2号 2014/10/30』より引用】
上記と同様の趣旨の通告書が、長男の代理人弁護士からアレフに対して送付されています。下記の通りです。
通告書
当職は、松本鏡暉(以下、通告人という)の代理人として貴団体に対し、下記に記載した内容をもって次のとおり通告する。
通告人は、貴団体が9月27日の通告人の誕生日に、行うとされている誕生日に係わる一切の催事を承服しておりません。したがって、通告人は、ここに貴団体が何らかの催事を予定しているのであれば、それらを行わないよう通告します。仮に、貴団体が何らかの催事を行った場合には、法的手段を執ることを通告する。
記
1 2000年2月にオウム真理教がなくなり、アレフとなり、現在の団体になった。アレフになった当時、アレフ自体が教祖を引き継がないことを決定した。通告人は、教祖どころか会員にすらなっていない。都合がよいときだけ、通告人を利用するのは絶対に拒否する。現に、その旨すでに貴団体通知している。貴団体と通告人との間に、何ら関係は存在しない。
2 通告人は、貴団体が貴団体のいう「誕生祭」ではなく、別の名称を用い同様のことを行うようなことも聞いた。しかし、通告人は、すでに記載したように通告人の誕生日に貴団体が通告人と関係のある一切の催事を絶対に拒否する。この点についても、通告人の手紙によりすでに拒否する旨通知してあるとおりである。貴団体の予定している催事の強行は、通告人の人格を無視し、踏みにじる行為であり、絶対に許すことはない。
3 通告人は、テレビ東京に盗撮され、事実無根であるにも関わらず、教団施設に出入りしている等と報道された。これに対し、貴団体は何ら異議を申し立てることなく放置し、むしろこれを利用して通告人を団体に引き戻そうとさえ画策している。このようなことはあってはならない。通告人の人生は通告人自身が決める。通告人は、通告人のあずかり知らないところで貴団体による通告人に関する身勝手な行動をすることはこれを拒否する。このことも従前の手紙に記載したとおりである。通告人にも人格はある。通告人は団体の道具ではない。
4 通告人は、貴団体によって、通告人の名前が出されたり、写真が出されたり等により利用されるのは絶対に拒否する。
2014年9月25日(代理人弁護士の住所氏名は略)
14,2014年9月24日:二ノ宮が、次男復帰に反対する三女らを「悪魔」呼ばわりし批判
麻原の妻と共に次男を教団に復帰させようとしていた二ノ宮は、それに反対していた三女や次女を「悪魔」呼ばわりし、三女や次女の動きを「悪魔魔境事件」と称して、2014年9月24日、「悪魔特別寄稿(悪魔魔境事件はなぜ起きたのか!?)」と題する以下の文章を作成して教団内に配信しました。また、三女が教団に支配力を及ぼしていないという三女の主張は虚偽であるとも述べています。
●参考資料【三女を悪魔呼ばわりする二ノ宮の投稿文:法友新聞『メールマガジン7号 2014/10/17』より引用)】
(前略)あるときグル(麻原)は、このようにおっしゃられました。「悪魔事件は、三女に始まり三女で終わる」と。このことを聞いたとき、私は正直どういうことなのか、全く理解することができませんでした。しかしながら、今回、二女・カーリーこと松本有布と、三女・アーチャリーこと松本麗華を中心とした、一連の悪魔魔境事件が起きました。年末年始セミナー期間前後に、三女が、師やサマナと直接面会し、誤った情報を流し、誘導ないし指示を出したが為に、教団内にとてつもない混乱が生じたわけですから、今振り返るならば「ああ、あの予言は、このことだったのか!!」と、非常に驚いた訳です。では、具体的に説明していきましょう。
・三女が魔境に陥った経緯
95年の一連の事件が起きて以降、三女の言動に、皆がそれぞれ、様々な疑問を持ちつつも、「まさか皇子が狂うはずはない。尊師を裏切るわけがない」「きっと、変な指示をしていても、そこには、何か深遠な意味があるに違いない。」とほとんどの人がこのように考えていたと思います。
私は、このような狂信、盲信によって、現象を正しく認識し、理解できなかったことが、教団が、ある時期に壊滅的な被害を被り、信徒数の減少を招いたのだと思っています。(尊師の意思をまったく、考えてこなかった。特に救済活動について)
その当時を知るサマナ諸氏は、これらの事は、痛いほど強く記憶に残っているかと思います。三女が、自傷行為を行ったり、帰依を試すとの名目でサマナを屋根から飛び降りさせたり(両足骨折)、通常の精神状態ではなかったことは、その周辺にいたサマナはよく分かってるはずです。
しかし実際には、その当時から三女の内側には、尊師への愛著と憎悪が渦巻いていたのです。そして、その愛著と嫌悪を温床として、徐々にその隙に乗じて、悪魔はとりついていったのです。そして約20年もの歳月をかけ、自身の保身と、権力の確定を画策し、そして行使し、果ては、それらを盤石なものとするために、猊下潰しを計画し、ついには実行に移していったのです。
95年当時から現在の悪魔魔境発覚までの間、三女の指示や、三女へのお伺いなしに教団が動いた事は無く、必ず三女を通す仕組みになっていたことは、みなさんもお判りでしょう。事実、今年1月、2月の計2回、全師、上流士宛に、三女から届いた手紙の内容は、とんでもない虚言が中心で、たとえ璽暉リンポチェ猊下を当局に売ってでも、自分が前面には決して立たず、裏で権力を操り、影響力を維持したいという、エゴ丸出しのものでした。
その手紙の中には、「私たちは、教団に対して支配力を及ぼしていませんし、今後及ぼすつもりもありません。」と書かれていますが、これは、過去においては嘘としか言いようがないですし、現時点においては、それに反して今現在も、三女は、一部の教団関係者と関わりを保持し、教団破壊・分裂活動の指揮を取っています。(後略)
15,2014年9月27日:アレフ教団は、長男と次男を麻原の「王権」の継承者と位置付けて、両名が教団に復帰するよう祈願する行事を(上記の長男からの中止要請を無視して強行)開催。翌月(10月)も引き続き開催した
●参考資料①【第5回観察処分更新決定取消訴訟における国から提出の公安調査庁作成証拠の乙B3-87番より:以下同】
2014年9月27~28日の行事で、アレフ幹部が以下のような説法をしました。
聖なる系統と王権の継承、その系譜にあるグルと認められた者だけが弟子に対してエンパワーメントをすることができる。
尊師は、鏡暉リンポチェ猊下(※長男)を現世の王、璽暉リンポチェ猊下(次男)を宗教の王として位置付けようとおっしゃっていた。
そして、以下のような「祈願の瞑想」が行われました。
私たちの帰依が弱いために、功徳が足りないがために、麻原尊師が定めた後継者である猊下は今、教団と距離を置かれています。これから先、尊師の願いである猊下が戻ってこられるような教団にできるように、全力で、真理の実践、修行に励みますゆえ、どうか良き導きをお願いいたします。
●参考資料②【同上証拠より】
2014年10月11日以降、教団は、次男の誕生日3月11日にちなんで毎月11日を「アクショーブヤの日」(次男の宗教名はアクショーブヤ)、長男の誕生日9月27日にちなんで毎月27日を「アモーガシッディの日」(長男の宗教名はアモーガシッディ)とする行事を開催する方針を打ち出して、行事を開催、両人の教団復帰を祈願しました。
そして10月11日の「アクショーブヤの日」には、幹部が「尊師が定めた継承者である猊下が教団に戻ってきてもらうよう、懇願祈願を行っていく」という説法を行いました。
16,2014年10月25日:長男が、自身を勝手に教祖化する教団に対して、自らの氏名・写真の使用差し止めや損害賠償を求めて提訴。しかし、教団は行事を継続
●参考資料①【長男の提訴を報じる報道記事:日本経済新聞:2014年10月25日より】
オウム元代表の長男がアレフ提訴
オウム真理教の元教団代表、松本智津夫死刑囚(麻原彰晃、59)の長男の男性が、同教団から改称した「アレフ」に対し、自らの氏名や写真を使わないことや損害賠償を求めて東京地裁に提訴したことが24日分かった。
訴状によると、男性はアレフの教祖のように扱われて精神的苦痛を受けたなどと主張している。
●参考資料②【2014年10月27日「アモーガシッディの日」のアレフ幹部の説法:第5回観察処分更新決定取消訴訟における国から提出の公安調査庁作成証拠の乙B3-87番より】
2014年10月27日「アモーガシッディの日」の行事で、アレフ幹部が、9月に実施した行事に関して長男が教団を相手取って訴訟を提起したことを説明する一方、「それでも私たちは帰依を高め、猊下に戻ってきてもらえるよう懇願を続ける」と説法しました。
●参考資料③【麻原家族内の対立を示す公安調査庁の資料:2015年〈平成27年〉版『内外情勢の回顧と展望』のp56より】
以上の経緯(1996年当時「教祖」と位置付けられていた次男を麻原の妻らが教団に復帰させようとして、三女が反対し、長男も自らを教祖化しないよう教団を提訴したという麻原家族内の対立)については、公安調査庁の公刊資料でも、以下の通り記されています。

17,2015年3月、三女が自著で、麻原の妻・次男・アレフ教団の問題を暴露
●参考資料【麻原家族内の対立を暴露した三女の著書】
麻原の妻が次男を教団に復帰させようとしていること、三女・次女がそれに反対していること、二ノ宮が三女を悪魔呼ばわりして批判したことについては、三女も著書『止まった時計』(講談社・2015年3月20日)のp251-255で、以下のように記しています。
だいぶ前のことですが、アレフとの関わりについて「誰のために、なぜやっているの?もうやめたほうがいいと思う」と言うと、母は「あなたたちのためでしょ。あなたたちがアレフに戻りたいときに戻れるようにしているのよ」と答えました。一緒に聞いていた次姉とわたしは口を揃えて、「そんなの頼んでいないよ」と言いましたが、母は「団体を作る大変さをわかっていないのよ。あの人(父)とわたしとどれだけ苦労したかわかっているの?人もお金も何もかも、一度手放したら終わりなのよ」と反論してきました。「そんなの関係ないよ。わたしは権力がほしいわけじゃないし、正面から関わってもいないのに、横から口出しすべきじゃないと思う」と言いました。それ以降、母はわたしたちのためとは言わなくなりました。
二〇一〇年七月ごろ、刑を終えて出所した人をアレフに復帰させないように、母が動いていることを知りました。なぜそんなことをするのかと聞くわたしに、母は「X(長弟のこと)たちのためよ。Xたちがアレフに復帰して教祖になるために、用意しているのよ。力というのはね、手放したら終わりなのよ。彼は危険よ」と言いました。おそらくこのころから、母はアレフの人たちと会う際に、言いなりにならないわたしたちの代わりに、次弟を連れて行ったのではないかと思います。
(中略)
現在、母とは連絡が途絶えたままです。母がついに完全にわたしを見捨てた、と受け取れる出来事があって以降、連絡がつかなくなりました。
(中略)
悲しき次弟
二〇〇〇年、一六歳のときにアレフには所属しないと決めてから、次姉もわたしも弟たちが成人し、自分の意思で物事を決められるようになるまでは、教団とは関わらせないと決めていました。しかし次弟がまだ一九歳だった二〇一三年一〇月一九日、母はアレフの経理部門トップの人に「次弟を教団に戻したい。手伝ってもらえないか」と打診したそうです。そのころから次弟がアレフの人たちと関わっていると耳にするようになりました。
このころ、次弟は母と一緒に住んでおり、わたしや次姉は次弟がどのように過ごしているのか知る術がありませんでした。もしかしたら、次弟はよくわからないまま、今後も教団に巻き込まれてしまうのかもしれません。
次弟が軽率に教団に関与してしまうと、人生の選択の幅を狭めてしまうことになります。妹がアレフと関係を持とうとして人生を狂わせてしまったので、わたしは心配で仕方がありませんでした。
そこで、わたし同様に次弟がアレフと関わることに反対していた次姉、長弟と三人の連名で、二〇一四年一月一九日と二月一三日の二度にわたり、アレフの幹部と言われる人たち全員に、次弟を教団に関わらせることがないようにお願いする手紙を送りました。
しかし、弟を心配してくれた人から返事が一通きたのみで、アレフではこの手紙の存在自体を握りつぶそうとしたと聞きました。しかも、なぜかわたしからだけの手紙として扱われたそうです。その上、二ノ宮さんたちは、手紙を出したこと自体が、わたしが教団運営に関わっていることになると言い始めたのです。
春の訪れ
次弟を巡るこのような動きのなかで、アレフはわたしを敵対視するようになりました。とくに、正悟師の二ノ宮さんは、教団内でわたしのことを「悪魔」と呼ぶようになり、「三女は悪魔に取り憑かれている」という共通認識がアレフ内で形成されました。二ノ宮さんはサマナに対し、わたしの「悪行」を信徒にも話して広めるように呼びかけました。(後略)
第5,次男神格化の継続と賠償拒絶・資産隠し:2015年~2025年
18,上記の経緯を経た後も、アレフでは近年まで、次男の神格化の行事(「アクショーブヤの日」=次男の誕生日を祝う生誕祭)が継続
●参考資料①【次男の教団復帰を願う行事についての公安調査庁の資料:第6回観察処分更新決定取消訴訟における国から提出の公安調査庁作成証拠の乙B4-6番より】
2016年7月のアレフ札幌施設への公安調査庁の立入検査においては、施設内に、「アクショーブヤの日 グル方に一日も早く教団に戻ってきてくださいますように」と記載されているパネルが保管されているのが確認されています。次男を「グル」と位置付けて、その復帰を願っているのが明らかです。
●参考資料②【近年=2022年も次男復活を願う行事を行っていることを示す公安調査庁の資料:2023年(令和5年)版の「内外情勢の回顧と展望」より】
かつて麻原が後継者に指名した麻原の二男について、幹部構成員らが、イベント等において、後継者としての " 正当性 " や " 偉大性 "を繰り返し強調したり、在家の構成員に対し、二男の復帰を願うよう指導したりしたほか、二男の誕生日を祝う「生誕祭」(3 月)を開催するなどして、二男の団体活動への(公式な)復帰に向けた気運の醸成が図られているが、その実現につながる具体的な動きまでは見られなかった。
■注意点①:次男による裏支配を推認させる根拠
公安調査庁が、教団で次男の復帰祈願が行われていると公に主張しているのですから、もしそれが迷惑であるならば、それをやめるように教団に指示すれば、容易に教団にそうさせることができる立場であるのに、次男は一切そのような動きをしないことが、次男の教団裏支配を推認させる事実であるといえます(一方、長男が教団に対して自らの教祖化をやめるよう提訴したことは前期の通りです)。
また、下記に示す通り、2018年以降、アレフが被害者賠償を完全に停止した件に関しても、被害者団体が激しく批判していますが、教団に対する次男の権威をもってすれば、アレフを賠償に応じさせることが容易にできるはずです。
さらに、後で述べるような物件詐欺・特定商取引法違反などで逮捕者が相次ぐ、アレフの違法な覆面ヨーガ教室による布教についても同様です。しかし、一切そのような動きがなく、実際にも止まらないことは、旧統一教会の違法な集金活動が、宗教法人解散命令請求において、国側によって一般信者たちの単独行動ではなく、教団の組織的な活動であると認定され主張されたように、アレフの場合も、トップ=次男・家族の関与が推認される事実であるといえます。
■注意点②:公安調査庁の調査の不足
これまでの経緯から、麻原家族による教団の裏支配が強く推認されるにもかかわらず(例えば2014年時点で三女が次男の教団復帰の意思への懸念を幹部信者に伝えたという証拠も、上記の通り公安調査庁はつかんでいます)、上記の公刊資料のように、表向き公式に次男が教団に復帰するか否かのみに焦点を当て、次男等の裏支配によって賠償拒絶・資産隠しによる再発防止処分という重大な事態を招いたのではないかという視点に欠けていたと思われます。
この重大な疑惑に関して、十分な調査・検査を行うなどして、次男や関係する麻原家族へのけん制を行ってこなかった問題があるのではないでしょうか。それが、脱会した匿名元幹部による次男への告発(その1、その2)の中にも、公安調査庁は騙されたままとして問題指摘されています。
19,2018年2月:被害者団体が、アレフを相手どって、賠償支払いを求める訴訟を起こす。同年7月に麻原ら13名のオウム事件の死刑囚の死刑執行がなされる。この前後から、「第二のグル」としての次男教団復活の気運が高まる。この年(2018年)以降、アレフは、いかなる名目でも賠償金の支払いをしなくなり、2020年ごろから、資産隠しを始め、2022年に、それが極大化するに至る
●参考資料①【2018年2月23日、オウム真理教犯罪被害者支援機構が、アレフに対して、賠償金10億5000万円の支払いを求めて東京地裁に提訴したことを報じた報道記事:日本経済新聞:2018年2月23日より】
オウム真理教による一連の事件の被害者や遺族を支援する「オウム真理教犯罪被害者支援機構」(宇都宮健児理事長)は23日、教団の後継団体「アレフ」に未払い賠償金10億5千万円の支払いを求める訴訟を東京地裁に起こしたと明らかにした。機構は、賠償金を被害者らに配当する事業をしており、「アレフは十分な資産を持ちながら、賠償を支払わない」と主張している。
教団は1996年に破産。被害者らが計約38億円の債権を届け出た。破産管財人は教団の財産を処分するなどして配当し、2009年の破産手続き終了時に残った約22億円の債権を機構に譲渡した。
訴状などによると、昨年11月までにアレフが被害者側に支払ったのは約3億5千万円。オウム被害者救済法に基づく国からの給付金約8億円が充当されたものの、10億円余りが未払いとなっている。公安調査庁によると、昨年10月末時点でアレフが保有する現金や預貯金などは約10億円とされ、機構は「支払い可能だ」としている。
機構は12年、アレフに支払いを求める調停を東京簡裁に申し立てた。簡裁は今年1月、アレフの支払い義務を認め、毎年1億円ずつ払うよう決定したが、アレフが異議を申し立て、成立しなかった。〔共同〕
●参考資料②【2018年7月6日に麻原ら7名の死刑執行、同月26日に岡崎ら6名の死刑執行を報じたニュース報道:NHK「オウム真理教事件 死刑執行」より】
●参考資料③【2018年7月6日の麻原の死刑執行後、「第二のグル」としての次男の教団復活の気運が高まったことを示す公安調査庁の資料:2019年〈平成31年〉版『内外情勢の回顧と展望』のp63-64より】

●参考資料④【2018年(平成30年)以降、アレフが賠償を全くしなくなったことを示す公安調査庁の資料:2020年(令和2年)版の「内外情勢の回顧と展望」のp64より】

●参考資料⑤【2018年に被害者支援機構が賠償金支払いをアレフに求めて提起した訴訟で、2019年4月に東京地裁は、アレフに対して被害者賠償金約10億2900万円を支払うよう命じる判決を言い渡し、2020年1月には、東京高裁も同判決を支持。同判決は2020年11月に最高裁で確定したことを示す報道記事:以上、日経、産経、朝日各新聞記事より】
●参考資料⑥【2020年1月、支援機構が強制執行によってアレフの資産3000万円をまず差し押さえたことを報じる報道記事:産経新聞2020年1月22日より)。
●参考資料⑦【公安調査庁は、支援機構の照会に応じて、アレフの口座情報などを開示していたところ、アレフは「支援機構への口座情報の開示は違法だ」などと主張し、同庁に対して激しく反発したが、公安調査庁の見解は、情報開示は法的な義務である(開示しないことが違法である)というもので、これに反発したアレフが、それ以降、同庁に報告する教団資産を急激に減らし始めたことを報じる報道記事:産経新聞2021年10月25日より】
●参考資料⑧【2020年以降、アレフが公安調査庁に資産の報告を行わなくなったことに対して、公安調査庁は、賠償を逃れるための「資産隠し」であると指摘していることを示す公安調査庁の資料:2024年(令和6年)版の「内外情勢の回顧と展望」のp72より】


20,2020年3月:長男が自らを教祖化しないようアレフを訴えた訴訟で、アレフが敗訴し、2022年までに確定した
●参考資料①【2020年3月、長男がアレフに対して起こした訴訟でアレフが敗訴したことを報道した記事:朝日新聞記事(2020年3月25日)より】
松本元死刑囚の長男の写真、アレフに使用差し止め命令
オウム真理教の元代表・松本智津夫(麻原彰晃)元死刑囚の長男(27)が後継団体「アレフ」側に対し、自らの写真などの使用差し止めと損害賠償を求めた訴訟の判決が25日、東京地裁であった。森田浩美裁判長は施設内での写真の掲示や松本元死刑囚が定めた「皇子(こうし)」など宗教上の名前の使用差し止めを命じ、アレフ側に100万円の賠償を命じた。
判決によると、アレフは2014年に長男の誕生日に合わせて全国9カ所の施設で催事を開催。長男は事前にアレフ側に対し、自分の誕生日に合わせた催事や名前の使用を拒否すると通知したが、信者らは催事で長男を「後継者の一人」などと名指しし、教団に戻るよう唱えるなどした。
判決は、長男が「自分の意思を無視して、アレフに神格化される危惧感を抱いていた」と認定。催事の開催が社会に広まればアレフと密接な関係があるとの疑念を抱かれて不利益を被る可能性があるため、自己決定権が不法に侵害されたと認めた。宗教上の名前を使ったことも人格権の侵害に当たると判断した。
●参考資料②【上記の地裁判決が2022年2月3日に最高裁で確定したことを報じた記事:産経新聞2022年2月4日より】
判決の中で、事前に長男が拒否したのに、アレフが長男教団復帰の祭事を強行した事実が認定されています。
判決によると、麻原元死刑囚は逮捕後、長男と次男を後継に指名。2人はアレフに入会しなかった。アレフは平成26年、長男が拒否したにもかかわらず、長男の誕生日に合わせて、長男の教団復帰を願う催事を全国の道場で開いた。
■注意点
グルを絶対とするアレフ教団の教義においては、グルである長男が、自ら訴訟まで起こしてまで、自らを神格化・教祖化する行事を開催前から拒絶し、開催後は訴訟までして批判しているにもかかわらず、その行事を信者が開催し、その後も続けたということは、長男と並ぶ権威・グルである次男の了解・指示がなければありえないと推認されます。この点においても、この時点から、次男と麻原の妻による教団の裏支配の関与が推認されるのです。
21,2023年3月:アレフは、公安調査庁に資産等を報告しないため、寄付の受領と教団施設の使用を禁止する再発防止処分が科され、以降、半年毎に処分が繰り返された(現在は4回目の再発防止処分が継続中)。同時に、ひかりの輪は、毎月の賠償支払い額を倍増させて今日に至る
●参考資料①【公安調査庁が発表したアレフへの再発防止処分の概要】
以下は2023年3月からアレフに適用された寄付の受領と一部教団施設の使用を禁止する「再発防止処分」の公安審査委員会への請求と、同委員会による同処分の決定に関する公安調査庁の解説です。
・1回目の再発防止処分(2023年3月~)の請求の概要 同決定の概要
・4回目の再発防止処分(2024年9月~)の請求の概要 同決定の概要 ←現在(2025年2月段階)行われている処分
・5回目の再発防止処分(2025年3月~)の請求の概要 ←現在請求中で2025年3月から繰り返される見込みの処分
●参考資料②
以下は、アレフへの再発防止処分と同時に、ひかりの輪が賠償額を増額させたことを解説する資料です(ひかりの輪HPの記事です)。
・アレフへの再発防止処分の決定と、ひかりの輪の賠償努力の強化について
22,2024年10月:匿名の元アレフ幹部信者による、次男のパワハラ的独裁支配の告発がなされた
2024年10月には、匿名の元アレフ幹部信者によって、次男がパワハラ的・独裁的にアレフ教団を裏から支配しているという告発がネット上で行われ、2025年1月に至るまで断続的に続いています。
その中には、2代目教祖を自称する次男のものとされる音声のデータや、教団の違法行為の全ては、麻原以上に国と戦う姿勢の次男が原因であるとの告発もありました。
●参考資料①【2024年10月に公表された告発文】
・今のアレフの真実です。公表してもらえませんか?(野田成人氏のブログに投稿された告発文)
松本璽暉(※次男のこと)によるサイコパスなパワハラで、もうみんな嫌気がさして恐怖におびえています。彼は自分のことをオウム真理教の二代目教祖、グルと言っています。宗教団体アレフ(以下教団)に関して、問題の中枢がどこにあるのかを指摘する。・・・(略)
●参考資料②【次男の声とされる音声データ】
・次男とされる男性が「グルの意思というか私の意思」と語っている音声
●参考資料③【2025年1月に公表された告発文】
・元幹部が語る松本璽暉氏とアレフの闇(カルトリークス)
彼は父親である松本智津夫氏(麻原彰晃=以下、尊師)以上に過激で、政府と戦うことが趣味のようなところがあります。(中略)現在教団は再発防止処分によって施設の使用及び贈与を受けることが禁止されていますが、この処分が出されたのは、教団に義務付けられている公安調査庁に対する報告を、松本氏(※次男)が提出させないように幹部達に圧をかけ続けていることが原因です。
第6,アレフの様々な違法行為と、麻原家族の関与が推認されること
1,オウム(アレフ)の教義から見て、被害者を生む不法行為・犯罪行為は、麻原家族の関与がなければできないこと
まず、麻原をグル(霊的指導者)として絶対とするアレフでは、麻原の教義のため、麻原と、麻原が後継者・教祖・グルと認めた者の指示に信者は反することはできません(なお、逮捕後の麻原が自分不在中の教団の運営を代行することを認めた、麻原家族を中心とした「長老部」があり、その指示にも信者は反することはできませんが、麻原家族が分裂を始めた2000年以降は、統一された意思決定機関としては機能せず、その名前も使われなくなったものの、実質的に麻原家族による支配は続いています)。
これに関連して、麻原の決めた上下関係に反することはできません。例えば、麻原が、全ての弟子の上に置いた麻原の子供たち(皇子)の指示に反することはできません(麻原の教義・指示に背くことになるため)。特に、麻原が後継者・教祖・グル・最終解脱者と認めた長男・次男の指示に反することはできません。
仮に、麻原による指示・先例とは異なること、または長男が主張・指示したことに反することを行う場合は、少なくとも、麻原が認めた自身の後継者・グル・最終解脱者であり、長男と同等の位置づけを持つ次男の指示・了解がある場合に限られます。
また、麻原・グルを絶対とする教義に関連して、教団が社会に大きな影響を与えて違法行為にさえなるような重大な嘘(麻原が説いたアモーガシッディの法則)や、重大な他の財産の略取・盗み(麻原が説いたラトナサンヴァバの法則)は、グル(すなわち麻原、ないしは麻原に準じてグルと認めた者)による指示がなければ、幹部信者であっても、それをなすことはできません。
例えば、教団がいったん契約した被害者賠償金の支払いを途中から拒絶して、被害者団体による賠償資金の教団からの強制回収(強制執行)を妨げる結果を招くように、団体規制法に基づく観察処分上の法的義務である資産報告を履行しないといった違法で重大な嘘や、他の債権を否定して、他に帰属する財産を略取(盗む)するような行為が、それに当たります。
●参考資料
1996年のオウム真理教に対する破壊活動防止法手続の「第3回弁明期日」(同年5月15日)の中で、麻原は、上記の違法行為を肯定する法則(アモーガシッディの法則等)に関する説明(弁明)を行い、麻原自身か麻原と同じ能力を取得した者しか、そのような法則は実践できないと、公安調査庁の面前で述べており、公安調査庁が作成した調書に記録されています(『第3回弁明期日調書』)。
また、警察庁のHPにも、「松本被告の指示があれば、ポアと称して殺人さえも『救済活動』として善行となるという『秘密金剛乗(タントラ・ヴァジラヤーナ)』」と記載されており、すなわち、このような違法行為は麻原やそれに準じる者の関与がなければ信者は実行できない旨が明らかにされています。
2,アレフ教団の違法・不法行為・犯罪行為の全体像
(1)正体隠し&陰謀論による洗脳的な教化・布教活動と、脅迫による脱会の妨害
アレフは、アレフであるという正体を隠した覆面ヨーガ教室などに人々を勧誘し、「オウム事件はオウム以外の者が起こした陰謀」との主張を含めた詐欺的な教化活動を行な行うとともに、脱会を申し出る信者に対しては脅迫し、その脱会を妨害してきました。
①これは民法上の不法行為であり、法人の過剰寄付勧誘を規制する新法の行政処分の対象である
1.正体隠しの布教は、違法行為です。これは、旧統一教会に対する元信者被害者の民事裁判多数で認定されています。一生の問題となる重大な意思決定である、宗教を信じるか否かの選択において、正体隠し布教は、本人の自由な意思決定を歪めて、信じる自由だけではなく、信じない自由や、自由に宗教を選択する自由を含んだものが「信教の自由」ですが、正体隠し布教は、その自由を侵害する不法行為です。
2.しかも、アレフが、「オウム事件は教団は関与しておらず陰謀である」と主張することは、人の判断を誤導する重大な虚偽の主張として、民法上の不法行為を形成します(旧統一教会裁判の第一人者とされる郷路征記弁護士の見解)
これらが民法上の不法行為であることは、旧統一教会の民事裁判多数で認定されており、2022年以来の統一教会批判報道でよく知られた事実となり、2022年に統一教会の過剰寄付勧誘を規制する目的の新法でも、正体隠しの布教の禁止は明文化され、行政処分の対象となりました(今のところ刑事犯罪ではありません)。
ところがアレフの正体隠し布教に関して、①公安調査庁は、正体隠し布教で入信させ寄付を集めた多額の資産を隠すアレフに対して、2023年3月から寄付受領の禁止・施設使用の禁止の再発防止処分は行ったものの、入会勧誘の禁止処分はまだなしておらず、言わば放置しています。②また、アレフの正体隠し布教の問題を指摘する報道も、旧統一教会に比較して著しく乏しく、そのため、アレフの正体隠し布教の被害者が、自分の被害に気づきにくくなっています。
②アレフとの正体を隠した覆面ヨーガ教室のための不動産物件の賃貸契約は、物件詐欺罪として繰り返し摘発されてきた。
アレフであるという正体を隠して行う覆面ヨーガ教室は、実際はアレフへの入会であるのに、アレフではないヨーガ教室への入会だと偽る場合があることや、教室のための不動産物件を賃借する際に、真実の賃借人名であるアレフを隠して大家と契約するために、詐欺犯罪となります。以下はその事例です。
・2021年5月:詐欺容疑でアレフ信者逮捕 目的隠し拠点賃借か、横浜(参考:産経新聞記事 神奈川新聞記事)
・2024年1月22日:アレフ信者を住まわせる目的を隠してマンション借りた疑い、信者2人逮捕...愛知県警(参考:読売新聞記事)
③特定商取引法違反にあたる(事業者名の告知義務違反)
アレフが、上記の②の物件詐欺となることを回避し、覆面ヨーガ教室を行う場合、その受講者との契約において、特定商取引法が義務付けている、正体を隠さずに事業者名や勧誘目的を明示した上で勧誘・契約する義務を怠っていることになります。具体的な摘発事例は以下の通りです(報道で確認できる範囲なので、これだけというわけではありません)
・2017年11月13日:仏教の勉強会を装った(アレフのための)勧誘活動に関連して、特定商取引法違反(書面不交付)の容疑で、アレフの札幌や福岡の教団施設など5カ所を北海道警が家宅捜索、2018年1月19日に同容疑で信者1人が書類送検された(※日経新聞記事)。
・2021年5月:ヨガ教室と偽り「アレフ」入信勧誘 特定商取引法違反疑い、信者の女逮捕(※京都新聞記事)
・2022年12月5日:「地下鉄サリン事件は陰謀」アレフ信者の学校職員、勧誘目的隠して契約疑い逮捕(※参考記事)
④行政・警察の不作為:詐欺罪での立件がなされていない(物件詐欺ではなく金銭の詐欺の問題)
この点は、統一教会問題でも紀藤正樹弁護士が主張してきましたが、霊感商法や正体隠し布教の中で、実質的に人を騙して多額の支払い・献金をさせているにもかかわらず、警察当局は、詐欺罪としての立件を行わず、比較的軽微な罪である特定商取引法違反による摘発にとどめてきました(旧統一教会もアレフの場合も)。しかしながら、本質的には、オウム事件が陰謀であるなどと信じ込ませて入信させて寄付を集める行為は、それが繰り返されないためにも、詐欺罪の重罪として厳しく摘発されるべきであると考えます。
⑤脱会の妨害は、団体規制法の入会勧誘禁止処分の理由となる
アレフでは、脱会を申し出た信者に対して、「脱会したら地獄に落ちる」と述べて脅迫し、その脱会を妨害することも行ってきました。たとえば、以下のような具体例があります。
◎「脱会を申し出ると、そのままだったら地獄に落ちると言われた」(Gさん:女性:2021年9月に脱会支援)
ひかりの輪の脱会支援窓口に相談した後、「辞める」と決め、勇気を出して、アレフに脱会の電話をしました。すると、
「蓮華座痛いでしょ?そのままだったら地獄に落ちるんですよ」
と言われ、その後、不安に悩まされました。(※蓮華座:オウムでよく行う厳しいヨガの座法)
◎「地獄の模様を描いた映画を見せられ脅された」(Hさん:20代男性:2010年7月に脱会支援)
「オウム事件は陰謀によって起こされてオウムは陥れられた」という話や、「オウム事件は、麻原尊師が起こしたものだが、深い宗教的意味があった」という話を聞かされた私は、アレフに疑問を感じるようになり、2009年10月頃、アレフ東京道場の幹部に、アレフを辞めたいと申し出ました。
すると、それから1週間ほど経ったある日の夜9時頃、私の自宅アパートに、アレフ幹部や信者が3人でやってきて、表に駐めてあった車に私を連れ込みました。そして、車の中に設置してあったビデオデッキを使って、ある映画を見せられたのです。
それは、悪いことをした人たちが地獄に堕ちて、針の山を登らされたり、鬼から虐待されたりして、血まみれになって苦しんでいる場面が延々と続く映画でした。
彼らは、このような地獄の残虐な模様が描かれている映画を私に見せながら「もしHくんがアレフを辞めたら、グル(麻原)との縁が切れて、このような地獄に堕ちるんですよ」というような話を私にしました。私は、夜中にこんな脅しのような引き留めを受けて、どうしていいものか悩んでしまいました。
以上の例の通り、これは明らかに脅迫をともなう脱会の妨害であり、団体規制法が定める再発防止処分(一部活動の禁止処分)の要件となる不当な行為です。
団体規制法の8条1項5号には、
「当該団体の役職員又は構成員が、団体の活動として、当該団体に加入することを強要し若しくは強要しようとしているとき又は当該団体からの脱退を妨害し若しくは妨害しようとしているとき。」
に、再発防止処分を行うことができると定めています。
そして、どのような再発防止処分が可能かというと、同法の解説書(『オウム真理教の実態と「無差別大量殺人行為を行った団体の規制に関する法律」の解説』立花書房)によれば、
「団体の勢力維持等のために団体から脱退しようとしている構成員を脅迫して脱退を妨害しているような場合又は団体への加入勧誘に際して団体へ加入しなければ災いが降りかかるかのような人心を不安に陥らせる内容を説いて加入を強要しているときなどには、第四号の加入勧誘、脱退妨害の禁止の処分を行うことが可能であると考えられる」
と示されています(同書p93-94)。
というのも、団体規制法8条2項4号は、
「当該団体に加入することを強要し、若しくは勧誘し、又は当該団体からの脱退を妨害することを禁止すること。」
を再発防止処分として科すことができると規定していますので、もし一度入会すれば脱退したくても脅迫されて妨害されるような危険な団体であれば、脱退の妨害禁止処分だけではなく、その入会(加入)の勧誘禁止処分も、当然に行えるものと考えられます。
⑥陰謀論や事件の正当化による教化活動も、入会勧誘禁止処分の理由となる
なお脱会妨害だけでなく、「オウム事件に教団は関与しておらず陰謀である」と述べたり、「事件は正しかった」と正当化したりする教化活動(上記Hさんのケース等)も、同じく団体規制法による入会(加入)の勧誘禁止処分の理由となりえます。
前記の団体規制法の解説書によれば、
「団体が、過去の無差別大量殺人行為への関与を認めることなく、再発防止に向けた現実的対処も行っていない場合など」
に再発防止処分を行えるとされています(同法8条1項8号の解釈による:同書p96)。
さらに、
「団体が殺人を明示的に勧める綱領に従って構成員に対する指導を行っている場合には、構成員の増加あるいは充実を図る活動である当該団体への勧誘等を禁止する処分・・・(中略)・・・を行うことが可能であると考えられる」
とも明記されています(同法8条1項6号の解釈による:同書p94)。
これらのことから、「オウム事件は陰謀」と述べたり、「オウム事件は正しかった」と述べたり(以上の2点とも公安調査庁は自らの調査で把握済み)、脅迫をともなう脱会妨害をしたり(この点はひかりの輪から公安調査庁に書類を提出して同庁も把握済み)するような行為は、いずれも、入会勧誘禁止処分の理由となるものなのです(にもかかわらず、いまだに公安調査庁がアレフへの入会勧誘禁止処分を行わないのは全く不可解なことであり、このことはまた後述します)。
●参考資料:2009年以降、アレフが「正体隠し布教」や「陰謀論」による勧誘を行っていたことを示す、公安調査庁の資料
◎公安調査庁の2010年(平成22年)版『内外情勢の回顧と展望』のp42より
大学生を対象とした勧誘活動でも,在家信徒が出身大学の構内に教団名を秘匿したヨーガサークルの勧誘ビラを無断で掲示し,新入生の取込みを図るなど,巧妙かつ活発な取組を展開した。
◎公安調査庁の2011年(平成23年)版『内外情勢の回顧と展望』のp42より
同派(アレフ)では、教団名を秘匿し、インターネットを利用して一般人と交流したり、街頭で占いを行うなどの勧誘活動を積極的に展開した。
◎公安調査庁の2012年(平成24年)版『内外情勢の回顧と展望』のp44より
特に,大学が新入生を迎える4月には,近畿地方の大学などにおいて,①学生を装った出家信徒が大学構内に無断で入り込み,「勉強以外にも楽しいことがある」などと声を掛けながら,教団名を秘匿したサークル名の勧誘ビラを配布したり,(中略)このほか,主流派では,これまで同様,街頭や書店での声掛けに加え,インターネット上で提供される交流の場であるソーシャル・ネットワーキング・サービス(SNS)を通じて,宗教,ヨーガ,占い,精神世界に興味を持つ者と接触を図り,主流派が教団名を秘匿して運営するヨーガ教室に誘い出すなどの勧誘手法も用いた。
◎公安調査庁の2013年(平成25年)版『内外情勢の回顧と展望』のp49より
教団名を秘匿した勧誘活動を展開し,悪質な手口による逮捕事案も
(前略)大学が新入生を迎える4月や大学祭が行われる5月及び11月には,関東地方や近畿地方の大学などにおいて,当該大学に学籍のない在家信徒が,大学構内の掲示板に大学非公認のサークルの案内を掲出したり,こうした案内を示しながら学生らに声掛けしたりするなどの活動を行った。いずれのサークルも,教団名を秘匿するのみならず,その名称や活動内容から宗教色を排するなど,より巧妙な勧誘手法を用いている実態も確認された。
このほか,勧誘手法としては,これまで同様,繁華街の路上,書店やイベント会場などでの声掛けに加え,インターネット利用率の高い青年層を主な対象に,インターネット上で提供されるソーシャル・ネットワーキング・サービス(SNS)を通じて,宗教,ヨーガ,占い,精神世界に興味を持つ者と接触を図り,教団名を秘匿して運営するヨーガ教室や信徒の集まりに誘い出す手口なども散見された。特に,ヨーガ教室などでは,勧誘対象者に対して,麻原の名前を出さずに,その説法内容や教義を説いたり,「9.11米国同時多発テロ事件は米国による陰謀である」などとする映像資料を長時間にわたり視聴させた上,「地下鉄サリン事件は国家によるでっち上げ」と説明するなどして,「Aleph」への入会を促す勧誘活動を展開した。
なお,SNSを利用した勧誘活動では,京都施設に出入りする在家信徒3人が,SNSで知り合った男性に対して,ヨーガ教室への入会と偽り,「Aleph」に入会させ,入会金及び月会費を詐取したとして,詐欺容疑で滋賀県警察により逮捕され(5月),このうちの2人が起訴された(6月)。
◎公安調査庁の2014年〈平成26年〉版『内外情勢の回顧と展望』のp49より
以下、アレフが、「世界を支配する勢力がオウム真理教をはめた」「地下鉄サリン事件は教団が起こしたものではない」という陰謀論を用いて布教している実態が報告されています。
さらに、「正体隠し布教」や「陰謀論」による勧誘は、その後も現在に至るまで続いており、それは以下の通り、公安調査庁作成の2024年〈令和6年〉版『内外情勢の回顧と展望』のp71でも指摘されています。

●参考資料:アレフが「正体隠し布教」や「陰謀論」による勧誘を行っていたことを示すアレフ脱会者の証言資料
ひかりの輪では、アレフの詐欺的教化活動の被害者の信者の脱会支援や、その家族の相談に乗る活動を長年行い、200件以上の支援をしてきましたが、その際に被害者である信者に被害実態を書いていただいた陳述書の一部を以下にご紹介します(陳述書は公安審査委員会や裁判所に提出したもの)。
◎Aさん:2012年1月に脱会支援
1.アレフに入信した経緯
2011年〇月に某SNSサイトにて信者の一人から覆面ヨガ教室への誘いを受けたことが始まりです。最初は教室でヨガをしておりましたが、輪廻転生や超能力といった精神世界の話を持ちかけられて興味を持ち、2回目以降は勉強会というかたちで通うようになりました。勉強会をしていく中でフリーメーソンの存在や社会を支配しているのはユダヤ人といった陰謀論のビデオ等を見せられ、世の中の常識を全て疑うような教えを受けました。アレフと明かされた時には本当に驚きましたが、教えの中で人間のほとんどは死後に地獄や餓鬼といった苦しみの世界に生まれ変わること、高い世界へ転生するためにはアレフで修行をするしかないことを説かれ、興味もあって同年〇月にアレフへ入会しました。
2.アレフの教義
アレフに入信していた時に教わった教義として以下のものが上げられます。①地下鉄サリン事件はフリーメーソンがオウムをおとしめるための謀略であり、アレフは真理の団体である。(後略)
◎Bさん:2013年末~24年初頭に脱会支援
私は2011年春に、ジュンク堂〇〇書店にて、本を閲覧中に、2人の女性に声をかけられ親しくなりました。(中略)お勉強会やヨガのレッスンがあるとのお誘いを受け、懇意になりました。毎回1レッスン2000円で、勉強会中に、グルと呼ばれる指導者がおり、その人には大変な功徳がなければ会うことはできない、などと言われましたが、名前や正体については話されませんでした。(中略)〇月〇日ですが、レッスンの際に「世の中は情報操作されている。世の中の報道と事実は必ずしも正しくない」と、その頃のレッスン内容はヨガや呼吸法とかなりはなれていて、忙しい中〇〇から〇〇へ通っているのに、ヨガレッスンのはずが、9.11テロの報道が自作自演的であるというようなテーマのビデオだったりとか、フリーメーソンの話とか麻原彰晃出演の朝まで生ダラ等、古い昔のビデオをせわしなく鑑賞させられ、とうとう「というわけで、私たちのグルは麻原彰晃さんなのでした」と、いわゆる「明かされ」ました。
◎Cさん:2010年8月に脱会支援
また、Aleph〇〇道場の幹部は、集会の場で、「教団はオウム事件には一切関係していない」と話していました。その一方で、別の幹部は「あの事件は麻原尊師が起こしたもので深い宗教的な意味が込められている」という話もしていました。どちらの話も私にはとうてい受け入れられないものでしたから、Alephを辞めようという気持ちが高まっていきました。そこで、2009年10月頃、私はAleph〇〇道場の幹部に、Alephを辞めたいと申し出ました。
◎Dさん:2017年12月7日に陳述書作成
私は、過去アレフ(旧オウム真理教)の覆面ヨガ教室に引っ掛かったことがあります。そして覆面ヨガ教室に通った結果、実際に入信までしてしまい、数ヶ月間はアレフに在籍しておりました。今は、脱会して何の関わりもありません。(中略)
アレフ関係者の人達と話をすると「サリン事件は陰謀」「イルミナティや公安による捏造」などと言われます。その主張が「おかしいな」と思いつつも、アレフ関係者が周りにいる環境では、正常な判断ができないものです。「もしかしたら、そうなのかも」という考えが頭の片隅に出てきてしまうため、洗脳状態から抜けて脱会に至るのには、とても大変な思いをしました。私は、入信したといってもドップリと洗脳される前だったため「アレフ側の主張はやっぱりおかしい!真実を調べないと!」と思い立ち、客観的な情報収集をすることができたのだと思います。インターネットで多角的に情報収集を行い、なんとか洗脳状態から抜けて脱することができました。私が洗脳状態を抜ける際に、参考にさせて頂いたのが「ひかりの輪」の上祐氏のブログ記事です。
◎Eさん:2015年3月に脱会支援
私は、2011年8月にSNSでたまたま〇〇の方と知り合って、『ヨガ』の話をしたことがきっかけで、私が本格的なヨガをやりたい希望もあり、その方の先生とカフェで会うことになりました。
その先生が数十回のヨガ理論の講義をしてくれるということで、その先生の講座を受けることにしました。 その講座の中では、たまに『オウム』や『アレフ』という言葉が出てきました。
その先生の講義は、合計約40回位受けました。講義を受けた場所は〇〇県の私の自宅です。
たまにその先生は講義の中で、巷の陰謀論などをたくさん事例を挙げながら話すことがあり、私はその先生の言葉をだんだん信じるようになっていきました。
40回くらいの講義を受け終わった頃に、その先生は『実は、私はアレフなんです』と話してきました。 私はかなり驚きましたが、何十回も講義を受けていたので、その先生に対して、心を許していることもあり、『辞めたいときはいつでも辞められるから』とアレフへの入会を勧められ、入会手続きをしてしまいました。
◎Fさん:2016年に脱会支援
2015年5月の終わり頃だったと思います。
私は、〇〇バスターミナル〇階にある紀伊国屋書店で、精神世界に興味があったので、その本のコーナーの所で本を探していました。
その日はたまたま紀伊国屋書店に行ったのでした。
そうしたら今のアレフのスタッフである〇〇さんが、私に、「何かお薦めの本はありますか?」と声をかけてきました。
私は、「私が教えてほしいくらいです。」と答えました。
そうしたら、彼女が、ヨガをやっていることなどを話し始めてきて、「よかったら今度喫茶店でお話するか、ヨガの勉強会をやっているので来てみませんか?」と誘われ、連絡先を交換しあいました。
後日〇〇さんとマンツーマンで数時間話をしました。
アレフ入会のプロセスはそこから始まりました。
それからは彼女が私にアプローチするままに誘われては、喫茶店で会い、話すようになりました。
そして、4回目くらいだったと思いますが、〇〇さんよりステージが上だといわれている〇〇という男性(当時のアレフの〇〇道場長)が来るようになり、3人で勉強会をやりました。
そこでの勉強会の内容は、もっぱらアレフの中で教えている世界観や陰謀論等々を教わりました。私は3日おきくらいに彼らと会って話を聞いていました。
最初に会ってから、2ヶ月ちょっとくらい経ってから(回数としては17~18回目位)のころですが、「実は、僕たちはアレフなんだよ」と打ち明けられました。(後略)
※上記は一部の陳述書をご紹介しただけですが、他にも、多数の陳述書や、ひかりの輪が脱会支援を行った際に相談者とやりとりしたメール等の証拠があります。
また、以下のページにも多数の事例を掲載していますので、あわせてご覧下さい。
・アレフが覆面布教をしている事実(体験談含む)について→(その1 その2)
・アレフが陰謀論を説いている事実(体験談含む)について→(その1 その2)
■注意点① 違法な布教・教化活動の実行には麻原家族の関与が必要である
事件を陰謀だと主張して入信させて寄付を集めることは、重大な嘘で、詐欺的な行為です。その実行のためには、アレフと言わずにヨーガ教室の不動産物件を借りる物件詐欺や、アレフと告知せずに勧誘する特定商取引法違反を(統一教会の霊感商法などと同じように)犯す必要があります(実際に多くの信者がその罪で逮捕されています)。
そのため、これを信者が実行するためには、麻原または麻原家族の関与が必要です。特に麻原家族の一員である三女が、2014年前後に、こうしたアレフの活動に対する社会の批判の高まりとともに、それに反対するように転じたとすれば、それを無視して継続するためには、反対する家族以上か、少なくともそれと同等の権威をもつ者、すなわち次男(および麻原の妻)の関与が強く推認されます。逆に言えば、社会が強く批判する中で、家族が教団にやめるように指示すれば、即座にやめなければならない立場にあるのが教団です。
■注意点② アレフ教団の団体規制法上の構成員の報告義務違反と、それに対する行政側の不作為
団体規制法上は、この時点ですでに、教団は、麻原の妻・次男を、その構成員・役職員として報告しなければなりませんでしたが、それを怠っていました(団体規制法違反)。また公安調査庁も、これだけの証拠を得ながらも、麻原の妻や次男を構成員として報告するように教団に十分な指導をしたかは不明です。結果として、両名らに対する立入検査は行われておらず、報告義務違反に対してなすべき再発防止処分の請求は、2023年まで遅れることとなりました。しかも、この2023年の再発防止処分の請求の理由にも、一部の構成員の不報告が指摘されているものの、麻原の妻や次男の構成員不報告については述べられていません。
(2)事件の賠償をせず、強制執行を免れるため、国に教団資産を報告しない
①被害者団体と締結した賠償契約を履行しないという民事上の不法行為
2018年に、被害者団体は、アレフを相手取って、賠償契約の不履行に基づいて賠償金支払いを求める訴訟を提起し、2020年までに被害者団体側の勝訴(アレフ側の敗訴)が最高裁で確定しました。しかるに、2018年から現在までは、いかなる名目でもアレフからの支払いはなされていません(それ以前は、賠償支払い金としてではなく、サリン事件等共助基金への「寄付」としての支払いがなされていた時期があります)。
②団体規制法で法的に義務付けられた教団資産の公安調査庁への報告義務を果たさない団体規制法違反
アレフは、団体規制法に基づく観察処分によってアレフ教団に法的に義務付けられた公安調査庁に対する教団資産の報告義務を怠ってきました(団体規制法違反)。実際には、2020年前後から資産等の報告を怠り始めて、多少の紆余曲折がありましたが、2022年までに不報告の資産が大幅に拡大し、これに対して、2022年末に、公安調査庁が団体規制法の報告義務に違反したとして、再発防止処分を公安審査委員会に請求しました。この請求は認められ、2023年3月から現在まで、アレフ教団には寄付の受領・教団施設の一部の使用禁止の処分がなされています。
③強制執行妨害罪の疑いと行政警察の不作為の問題
公安調査庁に対して資産を報告しないことは、その資産報告の情報を被害者団体の弁護士が弁護士法の照会手続により国から入手し、教団から賠償の原資となる資金・資産を強制回収しようしてきたことを妨げるものです。実際に、アレフ教団は、弁護士の照会手続に国が応じて情報提供することは違法であるという不合理な主張まで行い、嫌がった経緯があります(実際は、国が弁護士に情報を提供しない方が違法であるというのが公安調査庁側の当然の見解)。
しかしながら、この問題に関して、公安調査庁・警察当局は、今のところ、積極的に摘発する気配が見られません。旧統一教会に対する宗教法人解散命令請求を長年怠ってきた文化庁と同じように、なにかしらの否定的な固定観念によって、事件被害者の賠償の遅れという重大な被害が発生しているにもかかわらず、柔軟で積極的な法の運用がなされていないように思われます。
(3)著作権侵害の疑惑
前記の通り、2012年に被害者団体(オウム真理教犯罪被害者支援以降)は、民事調停を東京簡裁に提起しましたが、その際に、アレフ教団に賠償金支払いを求めるとともに、オウム真理教破産財団から被害者団体が継承した「オウム真理教の著作物の著作権」をアレフ教団が侵害して無断で使用(複製頒布・販売)していると訴えました。にもかかわらず、アレフは現在に至るまで、著作権侵害行為を継続しています。しかし、この問題に関しても、公安調査庁・警視庁は、今のところ積極的に摘発する姿勢が見えません。












